当前位置:

生源地助学贷款还款指南:正常还款规则解析,助你顺利毕业无忧

配资炒股 2025-11-14 146

<配资炒股>生源地助学贷款还款指南:正常还款规则解析,助你顺利毕业无忧

生源地信用助学贷款是国家助学贷款的重要组成部分,由国家开发银行发放、各级学生资助管理中心具体管理开展生源地信用助学贷款工作,对于建立健全高校资助政策体系、帮助家庭困难大学生顺利完成学业,具有重要意义。为指导获得生源地信用助学贷款资助的学生按时偿还贷款本息,确保生源地信用助学贷款长期健康发展。请获贷学生认真阅读本还款指南,并届时按要求履行还贷业务。

一.正常还款

(一)正常还款

正常还款是指学生按生源地助学贷款合同约定的时间和金额归还贷款本金和利息。正常还款时间为每年12月20日(最后一年为9月20日)。

(二)还款规则

※利息偿还

学生毕业当年9月1日开始由自己负担利息。自毕业当年起,每年的12月20为正常还息日。学生毕业当年9月1日起至毕业后第二年的8月31日为两年宽限期,宽限期的每年12月20日只需自负利息不需偿还本金。

注意:借款学生如发生专升本、考研等需要延长贴息终止日期及延后宽限期的,应在取得录取通知书后立即与县资助中心联系,进行就学信息变更还款计划变更。如未及时进行变更的,产生的利息由学生本人承担。

※本金偿还

从宽限期的当年开始到合同到期终止日的期间内,每年的12月20日除自负利息外还要按还款合同条款的第三条“贷款本金还款计划”分期偿还本金,贷款到期的最后一年的9月20日除自负利息外,还要偿还最后一次本金,自此合同结清

(三)还款流程

※贷款学生可到生源地县(市、区)资助中心查询还款金额或登录国家开发银行生源地助学贷款学生在线服务系统https://查询“本金还款计划”和“贷款及应还款”。

※贷款学生在12月15日前将应还资金存入指定账户。如还款账户为邮储的,存入对应的邮储存折;如还款账户为支付宝,请将应还资金充值进支付宝或直接使用支付宝还款功能进行还款。

※次年1月1日起,贷款学生可登陆学生在线系统查看还款状态。

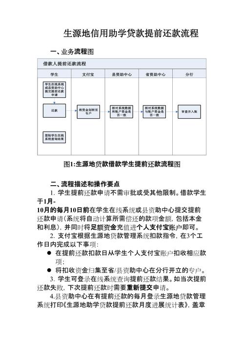
二.提前还款

(一)提前还款

提前还款是指生源地信用助学贷款合同约定的到期日前的一次性结清贷款本息的还款行为。

(二)还款流程

※每年除11月外每月的1-10日借款人(共同借款人)联系县级学生资助管理中心或者登录学生在线服务系统提交提前还款申请,提交申请时即可查看应还本息金额。

※借款人(共同借款人)在申请提前还款月份的15号之前,将应还资金存入指定账户。如还款账户为邮储的,存入对应的邮储存折;如还款账户为支付宝,请将应还资金充值进支付宝或直接使用支付宝还款功能进行还款。

※借款人(共同借款人)从次月1日起大学生生源地贷款不能只还利息吗,可登录学生在线服务系统查询提前还款情况。

注意:

⑴提前还款需一次性还清至少一笔合同,一笔合同不得拆分提前还款。

⑵每年除11月外每月1-10日(含10日)可以申请提前还款,利息计算至当月20日。如当月10之后申请将视作申请下月提前还款,利息计算至下月20日

⑶当月15日前将足额资金充值进个人支付宝账户或邮政储蓄账户进行还款。如资金不足,则视作自动放弃提前还款申请,不做逾期处理,下月可继续申请。

三.逾期还款

(一)逾期还款

生源地信用助学贷款的借款学生自毕业当年起,如果在每年还本付息日(12月20日,贷款到期年份为9月20日)未及时还款,将被视作贷款逾期。每年除11月份外每月20日前都可进行逾期还款。

(二)还款流程

※每月11日起,借款人(共同借款人)联系县级学生资助管理中心或者登录学生在线服务系统查看逾期应还金额。逾期利息不收罚息,如借款学生有逾期本金,则将从其应付本金之日起计算罚息,逾期本金对应的罚息为当期正常利率的130%。逾期还款时应还本息:包括逾期(欠付)本息和截至还款当月20日的罚息。

※借款人(共同借款人)在当月15号之前,将应还资金存入指定账户。如还款账户为邮储的,存入对应的邮储存折;如还款账户为支付宝,请将应还资金充值进支付宝或直接使用支付宝还款功能进行还款。

※借款人(共同借款人)从次月1日起,可登录学生在线服务系统查询提前还款情况。

注意事项:

逾期还款即构成违约,将会产生不良信用记录。

四.违约责任

(一)违约行为

违约行为对没有按照协议规定的期限、数额归还国家助学贷款的行为,视为违约行为。经办银行将对违法违约贷款金额计收罚息,并将其违约行为记载入个人征信系统,金融机构不再为其办理新的贷款和其他授信业务。

(二)违约后果

※失约惩戒:未按贷款合同约定按时归还贷款本金的,根据实际逾期金额和逾期天数计收罚息,罚息利率为正常借款利率的130﹪。

※失信惩戒:按照国家相关规定、开发银行将对多次逾期、恶意拖欠贷款的借款学生采取以下措施:

——将违约学生信息共同借款人信息载入人民银行个人征信系统。一旦不良信用记录被载入个人征信系统,贱直接限制学生及共同借款人的个人信用卡、购房、购车贷款等几乎所有与金融机构有有关的金融产品的申请与使用;

——将违约学生信息载入毕业生学历查询系统,并向违约学生及共同借款人就业单位通报违约情况。这将对违约学生的就业,参加各种社会招聘考试等活动产生较大影响;

——违约情节严重的贷款人将承担相关法律责任。

五.系统使用

生源地助学贷款合同条款_生源地信用助学贷款还款指南_大学生生源地贷款不能只还利息吗

(一)国家开发银行生源地信用助学贷款学生在线系统

国家开发银行生源地信用助学贷款学生在线服务系统网址为。借款人(共同借款人)可以通过该系统申请提前还款,查询贷款状态、还款计划和还款记录,进行个人信息变更、共同借款人信息变更和个人账户变更。在使用该网站时请注意页面下方的操作指南。

(二)支付宝

开发银行在与同学们签订助学贷款合同时会自动免费生成一个支付宝账户,支付宝是国内领先的第三方支付平台,同学们可以通过这个账户与银行实现资金互转。目前,通过支付宝还款是开发银行助学贷款主要还款途径,使用支付宝还款不受开户行、地域和时间限制,并且无手续费,操作简便,请同学们务必掌握使用技巧。支付宝网址为或/。

(三)支付宝还款流程

目前使用支付宝还款有两种方式:一是将应还资金直接充值进还款账户;二是使用支付宝还款功能直接完成还款。其中第二种方式安全性最高,推荐同学们使用此种方式还款。

※充值:目前支付宝支持工行、农行、招行、建行等19家网上银行为支付宝账户充值,在充值前,同学们需要先开通银行卡的网上银行。充值流程:登录支付宝,点击“充值”→选择网上银行充值,并选择您要使用的网上银行→跳转到银行页面,填写密码等相关内容→充值成功。演示地址:。

※支付宝还款功能:目前使用任一支付宝账户都可以为借款学生支付宝还款。具体流程:

⑴贷款学生登录自己支付宝账户后,会有还款消息提示。其他支付宝登录后,没有提示,但也可以替学生还款。

.width-333)this.width=.width-333" src="">

⑵点击“应用中心”-“还款”-“助学贷款还款”:

.width-333)this.width=.width-333" src="">

.width-333)this.width=.width-333" src="">

⑶点击“助学贷款还款”以后,弹出以下页面,再点击“我要还款”

.width-333)this.width=.width-333" src="">⑷

.width-333)this.width=.width-333" src="">

⑷输入还款学生支付宝账户名和身份证号码,并填写验证码,点击“查询还贷信息”:

.width-333)this.width=.width-333" src="">

⑸点击“下一步”,进入支付页面:

.width-333)this.width=.width-333" src="">

.width-333)this.width=.width-333" src="">

⑹选择银行,完成支付,还款成功。

.width-333)this.width=.width-333" src="">

注意事项:

使用支付宝还款功能还款时,需在结息日以后进行。正常还款结息日为每年11月20日。提前还款和逾期还款结息日为每月的11日。

六、安全提示

现在有很多不法分子通过非法渠道收集到各位学生的个人资料生源地助学贷款还款指南:正常还款规则解析,助你顺利毕业无忧,冒充银行和县资助中心工作人员以电话或短信方式诱骗学生将个人钱财转账至其提供的所谓“安全账户”,从而达到诈骗的目的。

※特别提醒

(一)如接到陌生号码打来的电话或短信,注意个人资料的保密,不要随意透漏自己的身份信息、电话号码、银行账号(支付宝账号)及密码,更不要轻易向对方指定的账号转账汇款。第一时间应电话咨询当地县(区)学生资助管理中心。

(二)常用网址及电话号码

网址:国家开发银行学生在线系统(生源地贷款)

支付宝网址:或

电话:支付宝热线电话: -(24小时)

国家开发银行热线电话: (24小时)

XXX县(区)学生资助管理中心电话:

行情指数
  • 上证走势
  • 深证走势
  • 创业走势

上证指数

3350.13

1.69(0.05%)

深证成指

10513.12

9.46(0.09%)

创业板指

2104.63

2.75(0.13%)

浏览器扫码访问