<配资炒股>现代企业激励方式:限制性股票与股票期权的显著区别?配资炒股>
限制性股票与股票期权的区别
在现代企业中,为了激励员工和管理层,公司常常采用股权激励的方式。

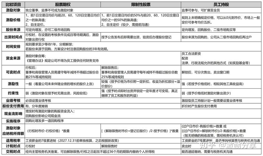
其中,限制性股票( Stock)和股票期权(Stock )是两种常见的形式。尽管两者都涉及公司的股票,但它们的运作机制和对持有人的影响有着显著的不同。
限制性股票是指公司授予员工一定数量的公司股票,但这些股票附带一定的限制条件。通常,员工需要满足特定的服务年限或业绩目标后,才能真正拥有这些股票。例如,一家公司可能会授予员工100股限制性股票,并规定在三年内分批解除限制。如果员工在这段时间内离职或未能达到业绩要求,则可能失去部分或全部的股票。限制性股票的优势在于它提供了即时的价值感,因为一旦授予,股票就存在于员工的名下,只是暂时不能自由交易。
相比之下,股票期权赋予持有人在未来某个时间以预定价格购买公司股票的权利,而不是直接给予股票。这种权利通常有一个行权期,在此期间,持有人可以选择是否行使期权。例如,一家公司可以授予员工购买100股股票的权利,行权价为每股50元,有效期为五年。如果五年内股价上涨到70元股票期权与限制性股票,员工可以通过行使期权获得每股20元的差价收益。股票期权的主要特点是它提供了一种潜在的高回报机会,但也伴随着风险,因为如果股价低于行权价,期权将变得毫无价值。

常见问题如何评估限制性股票和股票期权对公司财务报表的影响?
答:对于限制性股票,公司在授予时会根据股票的市场价格计算出总成本,并在限制期内分期确认为费用。公式为:∑(授予日市价 × 股票数量) / 限制期年数。而股票期权则需使用期权定价模型(如布莱克-斯科尔斯模型)来估算其公允价值,并在等待期内摊销。这会影响公司的净利润和每股收益。
在科技行业中,限制性股票和股票期权的应用有何不同?
答:科技行业往往更倾向于使用股票期权,因为该行业的高增长特性使得期权的潜在回报更大。然而,随着市场竞争加剧,许多公司也开始采用限制性股票,尤其是对于高层管理人员,以确保他们长期留在公司并实现战略目标。
制造业企业在选择股权激励方式时应考虑哪些因素?
答:制造业企业的股权激励方式选择应考虑行业特点、员工结构和公司财务状况。由于制造业相对稳定,限制性股票可能更适合用于奖励核心员工,而股票期权则可用于吸引和留住有潜力的技术人才。此外,还需评估不同激励方式对现金流和资产负债表的影响。
说明:因考试政策、内容不断变化与调整现代企业激励方式:限制性股票与股票期权的显著区别?,正保会计网校提供的以上信息仅供参考,如有异议,请考生以官方部门公布的内容为准!


