<配资炒股>小金袋保险产品介绍:每月投100元,收益及风险如何?配资炒股>
产品:小金袋【招商银行代销,太平人寿产品。】
种类:保险
每月投100元小金理财理财产品,投120个月
本金=100*120=12000元
预计收益:15177.40元
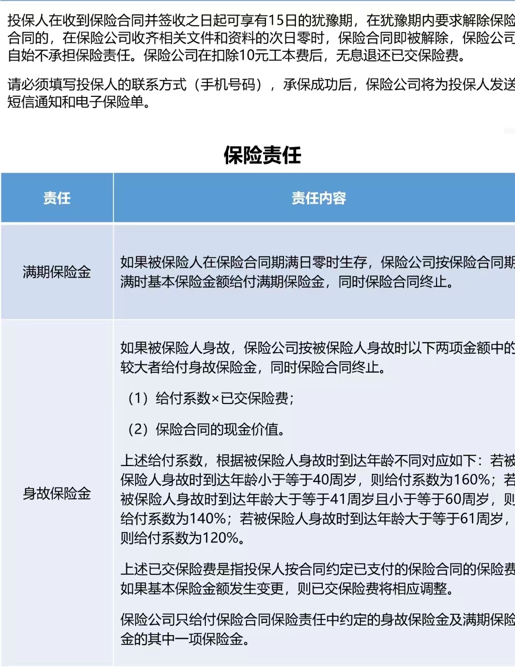
但领取时间是2052年,要等30年才能领取,这个时间太漫长。

左边是最长年限,我只投100元,投的钱多会更好,但暂时不打算投更多,每个月还要扣五险一金。
右边是最短年限,投100元,收益1094.40。
这款保险的风险是R1,风险系数比较低。


主要是第二张截图中对于已故身亡的部分
如果被保险人身故,保险公司按被保险人身故时以下两种金额中的较大者给付身故保险金,同时保险合同中终止。
这一段话我可以理解为:两个赔付方案,保险公司按钱多的给吗?
第一种方案:给付系数*已交保险费
假如保险人不到40岁就死了,10年保费交了12000小金袋保险产品介绍:每月投100元,收益及风险如何?,但收益是2052年给,相当于保险都交了,但没能活到领保险的时候。
给付系数是160%,160%*12000=19200元

第二种方案:保险合同的现金价值。
就是退费????
最后一句话:保险公司只给付保险合同责任中约定的身故保险金及满期保险金的其中一项保险金。
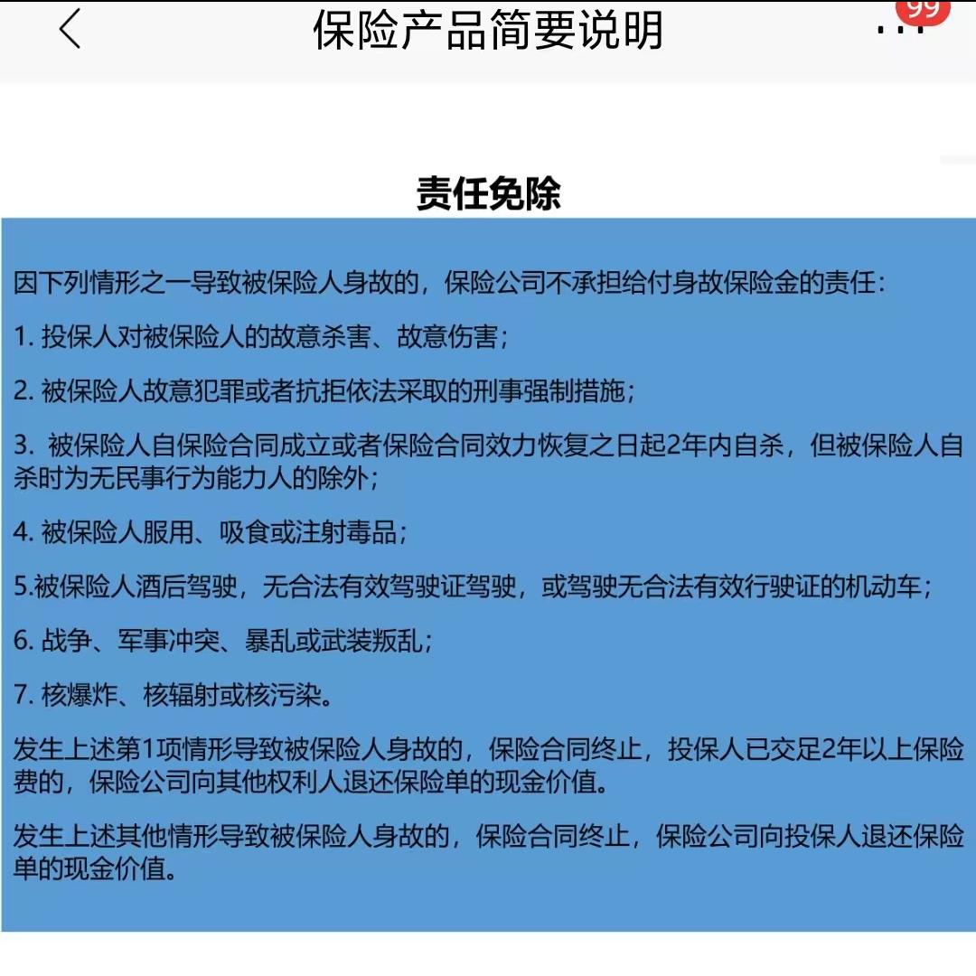
于是就有了责任免除条款:以下情形的

第一条我知道杀妻骗保案,其他几项分别是犯罪、自杀、吸毒、酒驾、无证驾驶、不可抗力、保险公司不承担给付身故保险金的责任。
第一项比较特殊:发生第一项情形的,投保人已交足两年以上保险费,保险公司向其他权利人退还保险单的现金价值。
那万一他没交满2年呢,第一条投保人不就是犯罪人嘛。
与我无瓜,懒得计较第一条了。

退保损失:好像是有15天的犹豫期,过了这个犹豫期撤单会损失一定的本金。
最后一项是申请流程:

保险公司只给付保险合同责任中约定的身故保险金及满期保险金的其中一项保险金。
和之前末尾的话对应上了。
所以大家有购买过这种收益型保险的经验吗?
说出来,让我避避雷。


