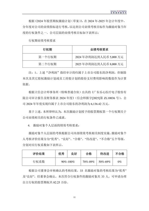
<配资炒股>广东乐心医疗电子股份有限公司调整2024年股票期权激励计划行权价格配资炒股>
证券代码:证券简称:乐心医疗公告编号:2025-047 广东乐心医疗电子股份有限公司
关于调整2024年股票期权激励计划行权价格的公告
本公司及董事会全体成员保证信息披露内容的真实、准确和完整,没有虚假记载、误导性陈述或重大遗漏。广东乐心医疗电子股份有限公司(以下简称“公司”)于 2025年 05月 22日召开的第四届董事会第二十四次会议审议通过《关于调整 2024年股票期权激励计划行权价格的议案》,同意根据相关规定对 2024年股票期权激励计划(以下简称“本激励计划”)行权价格进行调整。现将具体情况公告如下: 一、本激励计划已履行的决策程序和批准情况
(一)2024年 04月 09日,公司召开第四届董事会薪酬与考核委员会第六次会议,审议通过了《关于及其摘要的议案》《关于的议案》以及《关于核实的议案》。
(二)2024年 04月 10日,公司召开第四届董事会第十四次会议,审议通过了《关于及其摘要的议案》《关于的议案》以及《关于提请股东大会授权董事会办理 2024年股票期权激励计划相关事宜的议案》等议案。同日,公司召开第四届监事会第十三次会议审议通过了《关于及其摘要的议案》《关于的议案》以及《关于核实的议案》,监事会对本激励计划的拟授予名单进行了核查并发表了同意的意见。律师事务所就公司《2024年股票期权激励计划(草案)》出具了法律意见书。
(三)2024年 04月 11日-2024年 05月 09日公司在内部 OA系统进行了《2024年股票期权激励计划激励对象名单》公示,在公示期间,公司员工如有异议可通过电话、邮件、微信、面谈等方式向监事会进行反馈,监事会将充分听取公示意见。截至公示期届满科大讯飞 第二期股票期权激励计划,公司监事会未收到任何异议或不良反映,无反馈记录。监事会对本激励计划名单发表了审核意见,认为:列入公司 2024年股票期权激励计划激励名单的人员符合《上市公司股权激励管理办法》《深圳证券交易所创业板上市公司自律监管指南第 1号——业务办理》等法律法规以及公司《2024年股票期权激励计划实施考核管理办法》的相关规定;符合公司《2024年股票期权激励计划(草案)》及其摘要的激励对象范围,其作为本激励计划激励对象的主体资格合法、有效。
(四)2024年 05月 15日,公司召开 2024年第一次临时股东大会,审议通过了《关于及其摘要的议案》《关于的议案》以及《关于提请股东大会授权董事会办理 2024年股票期权激励计划相关事宜的议案》等议案。同日,公司在中国证监会指定的创业板信息披露网站巨潮资讯网()披露了《关于 2024年股票期权激励计划内幕信息知情人买卖公司股票的自查报告》。
(五)2024年 05月 15日,公司召开第四届董事会薪酬与考核委员会第七次会议、第四届董事会第十六次会议及第四届监事会第十五次会议,审议通过了《关于向 2024年股票期权激励计划激励对象授予股票期权的议案》,认为公司2024年股票期权激励计划的授予条件已经成就,同意以 2024年 05月 15日为授予日向 44名激励对象授予股票期权合计 200.00万份,行权价格为 9.16元/份。
监事会对授予日的激励对象名单进行了核实并发表了同意意见,律师事务所出具了法律意见书。
(六)2024年 08月 07日,公司召开了第四届董事会第十八次会议、第四届监事会第十七次会议,审议通过了《关于调整 2024年股票期权激励计划行权价格的议案》《关于调整 2023年限制性股票激励计划第二类限制性股票授予价格的议案》《关于 2023年限制性股票激励计划第一类限制性股票第一个解除限售期解除限售条件成就的议案》《关于 2023年限制性股票激励计划第二类限制性股票第一个归属期归属条件成就的议案》《关于作废 2023年限制性股票激励计划部分已授予但尚未归属的第二类限制性股票的议案》等议案;律师出具了相应的法律意见书。
(七)2025年 05月 22日,公司召开第四届董事会第二十四次会议审议通过《关于调整 2024年股票期权激励计划行权价格的议案》《关于 2024年股票期权激励计划第一个行权期行权条件成就的议案》《关于注销部分股票期权的议案》等议案;律师出具了相应的法律意见书。
二、调整原因、方法及调整结果
(一)调整原因与方法
根据公司《2024年股票期权激励计划》等相关规定,若在本激励计划草案公告当日至激励对象获授的股票期权完成行权登记期间,公司有资本公积转增股本、派送股票红利、股票拆细、缩股、配股或派息等事项,应对股票期权行权价格进行相应的调整,但任何调整不得导致行权价格低于股票面值。调整方法如下: 1、资本公积转增股本、派送股票红利、股票拆细
P=P0÷(1+n)
其中:P0为调整前的行权价格;n为每股的资本公积转增股本、派送股票红利、股票拆细的比率(即每股股票经转增、送股或拆细后增加的股票数量);P为调整后的行权价格。
2、缩股
P=P0÷n
其中:P0为调整前的行权价格;n为缩股比例(即 1股公司股票缩为 n股股票);P为调整后的行权价格。
3、配股
P=P0×(P1+P2×n)/[P1×(1+n)]
其中:P0为调整前的行权价格;P1为股权登记日当日收盘价;P2为配股价格;n为配股的比例(即配股的股数与配股前公司总股本的比例);P为调整后的行权价格。
4、派息
P=P0–V
其中:P0为调整前的行权价格;V为每股的派息额;P为调整后的行权价格。经派息调整后,P仍须大于公司股票票面金额。
5、增发
公司在增发新股的情况下,股票期权的行权价格不作调整。
(二)前期调整情况

公司于 2024年 04月 25日实施完成 2023年度权益分派实施,根据相关规定及 2023年度权益分派实施情况,公司将本激励计划的行权价格由 9.16元/份调整为 9.01元/份。具体详见公司于 2024年 08月 09日在巨潮资讯网
()披露的《关于调整 2024年股票期权激励计划行权价格的公告》(公告编号 2024-109)。
(三)本次调整结果
公司分别于 2024年 09月 04日、2025年 04月 29日实施完成 2024年半年度权益分派方案、2024年年度权益分派方案,根据相关规定,结合权益分派实施情况,公司对本激励计划行权价格进行调整,具体如下:
1、公司于 2024年 09月 04日实施完成 2024年半年度权益分派方案:以216,023,988股为基数,向全体股东每 10股派发现金红利 1.30元(含税),2024年半年度拟分配现金股利合计人民币 28,083,118.44元。不送红股,不以资本公积转增股本;剩余未分配利润结转下一年度。若本次权益分配方案实施前可参与权益分派的股份数量发生变化,公司将维持分配比例不变,相应调整分配总额。
则:2024年半年度权益分派按除权前总股本(含回购股份)计算的每 10股派息(含税)= 28,083,118.44 ÷ 216,901,188 × 10 = 1.元,即每股 0.元。
2、公司于 2025年 04月 29日实施完成 2024年年度权益分派方案:以216,553,988股为基数,向全体股东每 10股派发现金红利 1.50元(含税),2024年度拟分配现金股利合计人民币 32,483,098.20元。不送红股,不以资本公积转增股本;剩余未分配利润结转下一年度。若本次权益分配方案实施前可参与权益分派的股份数量发生变化,公司将维持分配比例不变,相应调整分配总额。
则:2024年年度权益分派按除权前总股本(含回购股份)计算的每 10股派息(含税)= 32,483,098.20 ÷ 217,466,188 × 10 = 1.元,即每股 0.元。
因此,根据相关规定及 2024年半年度与 2024年年度权益分派实施情况,公司本次调整后本激励计划的行权价格= 9.01 - 0. -0. = 8.73元/份。
即:本激励计划行权价格由 9.01元/份调整为 8.73元/份。
根据公司 2024年第一次临时股东大会的授权,本次调整属于其授权范围内事项,经公司董事会审议通过即可。
三、本次调整对公司的影响
公司本次调整行权价格事项符合相关法律法规及《2024年股票期权激励计划》《2024年股票期权激励计划实施考核管理办法》的有关规定,本次调整不会对公司的财务状况和经营成果产生实质性影响。
四、薪酬与考核委员会意见
经认真审议,薪酬与考核委员会认为:根据《上市公司股权激励管理办法》《深圳证券交易所创业板上市公司自律监管指南第 1号——业务办理》以及公司《2024年股票期权激励计划(草案)》等规定,公司本次调整 2024年股票期权行权价格事项符合相关法律法规以及公司 2024年股票期权激励计划的相关规定,符合实际情况,调整程序合法合规,不会损害公司及全体股东尤其是中小股东的合法权益。因此,公司董事会薪酬与考核委员会同意将公司 2024年股票期权激励计划的行权价格由 9.01元/份调整为 8.73元/份。
五、法律意见书的结论意见
北京世辉(深圳)律师事务所就公司调整 2024年股票期权激励计划行权价格事项出具了《北京世辉(深圳)律师事务所关于广东乐心医疗电子股份有限公司 2024年股票期权激励计划行权价格调整、2024年股票期权激励计划第一个行权期行权条件成就及注销部分股票期权相关事项的法律意见书》,结论意见如下: 综上所述,本所律师认为:
(一)截至本法律意见书出具之日,公司实施本次调整、本次注销、本次行权已取得了现阶段必要的批准和授权。
(二)截至本法律意见书出具之日,本次调整符合《管理办法》及《2024年股票期权激励计划(草案)》的相关规定。
(三)截至本法律意见书出具之日,本次注销的原因及数量符合《管理办法》及《2024年股票期权激励计划(草案)》的相关规定。
(四)截至本法律意见书出具之日广东乐心医疗电子股份有限公司调整2024年股票期权激励计划行权价格,本次激励计划第一个行权期的行权条件已成就,本次行权安排符合《管理办法》及《2024年股票期权激励计划(草案)》的相关规定。
六、备查文件
(一)广东乐心医疗电子股份有限公司第四届董事会第二十四次会议决议; (二)北京世辉(深圳)律师事务所关于广东乐心医疗电子股份有限公司2024年股票期权激励计划行权价格调整、2024年股票期权激励计划第一个行权期行权条件成就及注销部分股票期权相关事项的法律意见书;
(三)深交所要求的其他文件。
特此公告。
广东乐心医疗电子股份有限公司
董事会
二〇二五年五月二十四日
中财网


