<配资炒股>买卖50etf股票期权前,先搞懂开户规则和手续费配资炒股>
都知道上证50etf期权的标的物是上证50etf,这个ETF一般被称为交易所交易基金。也就是一种在交易所上市交易的基金。上证50ETF就是以上证50指数成分股为标的进行投资的指数基金。上证50指数每半年调整一次成份股,特殊情况时也可能对样本进行临时调整。
2015年2月9日,上海证券交易所推出了首支上证50ETF期权,为投资者提供了新的交易工具。期权交易的学习与实践相结合是最佳的学习方案,无论是通过仿真交易还是实盘操作。那么,首先我们需要了解如何开立期权账户以及相关的交易规则。
一、开户与手续费
目前,主流的证券公司和大型期货公司都支持开立个股期权账户。根据上交所的规定,个人投资者参与期权交易需要满足一系列条件,另外如果使用的是期权分仓系统交易的则不需要验资,可以通过三方的期权平台开通。
以下是在券商/期货公司进行期权开户的基本要求:
资金要求:账户内证券市值与资金余额合计不低于50万元人民币。
交易经验:在证券公司或期货公司开户6个月以上,具备融资融券或金融期货交易经验。
知识测试:通过交易所认可的期权基础知识测试。
模拟交易:具有上海证券交易所认可的期权模拟交易经历。
风险承受:具备相应的风险承受能力。
诚信记录:无不良诚信记录,符合法律法规及交易所规则。
其他条件:满足上交所规定的其他开户条件。
二、交易规则
期权是一份在约定时间可以买卖未来某个标的资产的权利。期权买方支付一定的对价(期权费或权利金),而期权卖方则需要缴纳一定数量的保证金作为履约保证。
根据期权合约的买入和卖出性质,可以分为看涨期权和看跌期权。看涨期权赋予购买者在期权合约有效期内按执行价格买进一定数量标的资产的权利,而看跌期权则赋予购买者在期权合约有效期内按执行价格卖出一定数量标的物的权利。
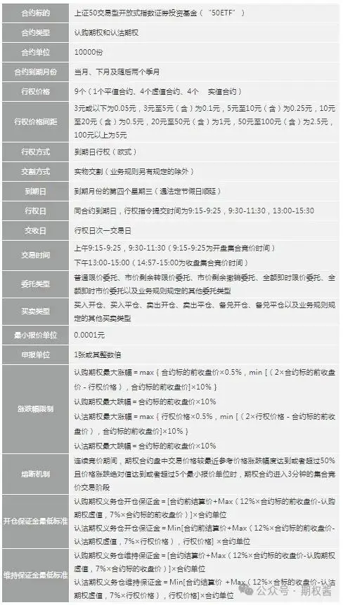
附上上证50ETF期权合约基本条款:

三、期权交易三步走
目前市场上主流的期权交易终端包括多种软件,如奇拳咏春、快期V3、博易大师以及期权分仓系统等。期权作为一个非线性的工具,为交易员提供了更多的选择空间。正确挑选一个期权合约通常包括三个步骤:
首先是对市场方向和速度的基本判断,其次是确定相应的执行价格,最后是根据期权的价格与盈亏分析判断交易的合理性并决定是否进行交易。投资者在判断50ETF的市场走向大涨时,部分软件会提供交易结构建议,如买入认购期权等。
四、期权的优势与常见功能详解
期权作为投资工具,具有多种优势和功能,使其成为投资者在投资、套利、风险管理和投机活动中的利器。
1.低成本,高杠杆
杠杆性是期权吸引投资者的一个重要因素。投资者只需付出少量的权利金,就能以小搏大50etf股票期权,享受标的资产价格变动带来的收益。
例如,如果投资者看好50ETF并想买入10万份,直接购买需要占用26.42万元。而选择股指期货,按15%保证金计算,也至少需要3.963万元,并且还需要动态追保。相比之下,买入深度实值期权,如5月到期的执行价为2.45的看涨期权(溢价0.75%),只需买入10张,即21200元,就能在最小化时间价值损失的前提下实现高杠杆交易,效果与持有等值50ETF相同买卖50etf股票期权前,先搞懂开户规则和手续费,显著提高资金使用效率。
2.对冲市场风险
股指期货合约规模偏大,使得大部分散户难以用它来对冲市场风险。而50ETF期权的门槛相对较低,因此用50ETF期权来对冲持仓股票的市场风险是一个不错的选择。
例如,投资者持有10万股50ETF,股价为2.642元,可以买入50ETF期权行权价为2.55元的10张认沽期权,用以对冲股价下跌造成的损失。如果到期日50ETF价格下跌,期权部位的获利可以抵补部分标的股票的亏损,从而降低整体亏损幅度。
3.锁定盈利
当投资者持有标的股票且已累积了一定的盈利,但对后市看法不明朗时,期权可以帮助锁定盈利。如果投资者需要兑现手中股票,可以卖出股票的同时买入平值看涨期权;如果持仓量很大,卖出股票冲击成本高,则可以对手中的股票买入看跌期权,以锁定盈利。
4.增加收益
虽然卖出认购和认沽期权是高风险策略,但在特定情况下可以起到增加收入的效果。例如,在持有标的股票的情况下,如果股价高位盘整,而投资者对标的未来走势的看法是中性或者少许看多的,且愿意在股价上涨到一定水平时减持股票,则可以卖出认购期权增加收益。其他增加收入的策略还包括空头马鞍式组合、空头勒式组合等。
5.以低于市价的价格买入目标股票
投资者想要买入股票但认为当前股价较高时,可以通过卖出行权价格在目标买入价附近的认沽期权来实现。例如,股神巴菲特就善于在动荡环境下卖出认沽期权。他以较低的期权金发行认沽期权,如果到期日股票价格低于行权价,他可以以目标价买入标的股票,并考虑卖出期权的收益,实际买入成本会低于目标买入价;如果到期时股价高于目标买入价,期权作废,但他仍然可以获得权利金。
总结,期权是一种多功能的金融工具,可以帮助投资者以较低的成本参与市场,对冲风险,锁定盈利,甚至在市场不确定时增加收入。然而,期权交易也存在风险,特别是卖出期权时。投资者在使用期权时,应该根据自己的风险承受能力和市场判断来制定策略。记住,了解和合理运用期权,可以在金融市场中为你带来优势。


