<配资炒股>银行理财业绩比较基准调整,背后原因竟然是……配资炒股>
21世纪经济报道记者唐曜华 实习生 黄玥
新年伊始,33万亿规模的银行理财正酝酿更新业绩比较基准。
21世纪经济报道记者发现,不少理财产品将业绩比较基准由“数值型”或“区间型”改成“指数型”,或“市场利率型”,也就是对标某个指数或者某一个市场利率。尚未改成指数型或市场利率型的不少产品则纷纷下调业绩比较基准,以及时反映市场变化。

据业内人士透露,业绩比较基准调整动作频频,背后其实是监管对业绩比较基准的达标率的关注度提高银行理财业绩比较基准调整,背后原因竟然是……,驱动机构强化产品端业绩展示方式调整。
21世纪经济报道从知情人士处了解到,近期监管部门正在指导行业自律组织加快制定银行理财产品信息披露、业绩展示等自律规则,强化约束惩戒机制。
此外,将部分产品业绩比较基准调整为指数型或市场利率型,也顺应了今年9月1日将实施的《银行保险机构资产管理产品信息披露管理办法》的相关要求。
部分理财公司批量下调业绩比较基准
监管的严格要求,可能是触发理财公司及时根据市场情况调整业绩基准的重要原因。
“去年底以来,监管要求我们报送业绩比较基准达标率,尤其关注市场波动的时候业绩比较基准的达标情况。”某城商行理财公司产品经理告诉21世纪经济报道记者。
进入2026年以来,农银理财、民生理财、中邮理财、兴银理财等多家理财公司发布业绩比较基准调整公告,下调旗下多只产品的业绩比较基准。农银理财相关公告提到下调相关产品业绩比较基准的原因为“由于债券类资产静态收益率下行,资产收益中枢较前期发生变化”。还有部分产品在解释下调业绩比较基准的原因时还提到“存款利率有所下调”。
中邮理财下调业绩比较基准的公告则提到下调原因为“随着无风险利率水平的下降,十年期国债收益率持续下行,债券类资产的整体收益率持续降低。”
部分理财公司选择批量下调理财产品业绩比较基准,比如青银理财1月12日发布的公告一口气下调50只理财产品业绩比较基准。记者据南财理财通数据不完全统计,民生理财仅今年1月份涉及业绩比较基准调整的公告就超过70个。
浦银理财1月份也批量下调了浦享增益最短持有期系列部分理财产品的业绩比较基准,下调后大部分产品业绩比较基准降至3%以下。
民生理财甚至将部分产品业绩比较基准大幅下调,比如一款“贵竹固收增强两年定开2号”理财产品,调整前业绩比较基准为4%-6%,调整后降至2.6%-3.1%,业绩比较基准上限接近“腰斩”。下调原因为“根据产品的合同约定及当前市场情况”。

事实上,去年以来,新发行理财产品业绩比较基准已经持续下行,南财理财通数据显示,除了个别月份个别投资周期公募理财产品业绩比较基准偶尔小幅上行外,2025年公募理财产品业绩比较基准整体呈现下行趋势,并且2025年12月新发行理财产品的业绩比较基准已经全线跌破3%,相比也1月份明显下降,投资周期1月以内产品业绩基准则跌破2%。

“现在整体票息比较低,所以业绩比较基准也就跟着下调了。”某股份行理财公司投资经理告诉记者。
不少产品业绩比较基准改为指数型
按照今年9月1日开始施行的《银行保险机构资产管理产品信息披露管理办法》的规定,资产管理产品披露业绩比较基准的,产品管理人应当保持产品业绩比较基准的连贯性,原则上不得调整业绩比较基准。如因产品投资策略、投资范围发生重大变化而确需调整业绩比较基准的,产品管理人应当严格履行内部审批程序理财银行排名,应及时披露调整情况及理由。
为了避免频繁下调业绩比较基准的麻烦,已经有不少理财公司将部分理财产品的业绩比较基准改为指数型或市场利率型。
包括兴银理财、浦银理财、恒丰理财、渤银理财、招银理财等多家理财公司将部分理财产品的业绩比较基准由数值型或区间型改为指数型或市场利率型。比如浦银理财2月3日公告将19只最短持有期系列理财产品的业绩比较基准由数值型或区间型改为指数和市场利率的组合。
恒丰理财1月5日公告将11只产品的业绩比较基准由区间型改为市场利率型,锚定一年定期存款利率加固定数值。
“改指数型除了因为上述规定外,我们还会综合考虑产品定位、市场情况等来做业绩比较基准的调整,希望基准能与产品策略或者投资结果匹配。并不一定都改成指数型,主要结合产品定位做综合考量。”某股份行理财公司产品经理称。
也有理财公司人士透露,业绩比较基准改指数型或者市场利率型,为一些渠道方提出的要求。
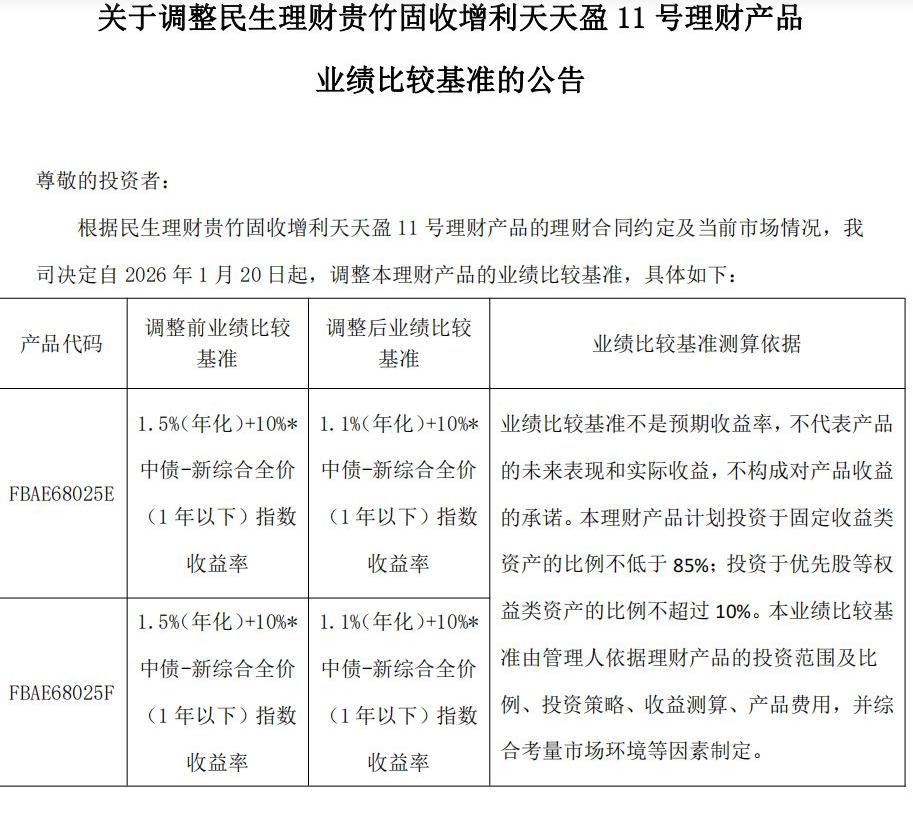
不过即使为指数型业绩比较基准,在市场情况、投资策略等发生变化时,理财公司也会调整业绩比较基准,比如民生理财1月份调整了“贵竹固收增利天天盈11号理财产品”的指数型业绩比较基准,下调了固定数值部分。

上银理财则从2月9日起调整了一款产品业绩比较基准的指数部分。

业绩比较基准及时调整背后为监管督促行业规范业绩展示。据市场人士透露,监管部门正在指导行业自律组织加快制定信息披露、业绩展示等自律规则,强化约束惩戒机制。
“监管希望尽量淡化业绩比较基准,尤其是开放式产品。我们已经调整了部分产品。”另一家城商行理财公司相关人士告诉记者。
而对于此前颇受诟病的“打榜”行为(刻意做高营销期产品业绩展示,等到产品过了募集期业绩不断下滑,再输送收益给新产品),据21世纪经济报道此前了解,监管部门近期已对部分“打榜”问题突出的机构采取严厉措施,包括停发产品、暂停业务等,并要求所有机构对照整改。
业内人士透露, “打榜”行为背后有两大成因,一是部分理财公司的考核指标过度注重规模排名,在规模导向驱使下,通过“打榜”包装业绩吸引投资者。二是理财产品销售机构(主要是商业银行渠道)通过展示“高收益”产品可扩大销售规模、增加中间收入,有的甚至主动要求理财公司配合“打榜”。
“有的渠道的客户对收益率很敏感,因此有的渠道会对管理人提出‘反向定制收益’这样不合理的要求。”上述城商行理财公司产品经理告诉记者。
不过在监管督促下以及出于对投资者投资体验的综合考虑,记者发现,目前部分银行APP在理财产品收益率展示、业绩比较基准的展示方面已经做出调整,用特别高并且难持续的高收益率吸引投资者的做法明显减少。在当前资产收益率下行的市场环境下,投资者也应降低对纯固收理财产品的收益预期。


