<配资炒股>天津公积金贷款新政:换房资金缺口缓解,多举措支持住房消费配资炒股>
天津市于2026年1月26日发布新版《天津市个人住房公积金贷款管理办法》,新政通过全面上浮贷款额度、显著放宽二套认定、延长二手房贷款期限三大核心举措,全力支持住房消费工作。我们认为,天津新政旨在直接降低购房门槛与成本,释放并扩大有效购买力,尤其精准惠及改善型家庭与多子女家庭,这和当前各地政策的总体逻辑是一致的,也为2026年各地政策优化和去库存带来较大的启示。
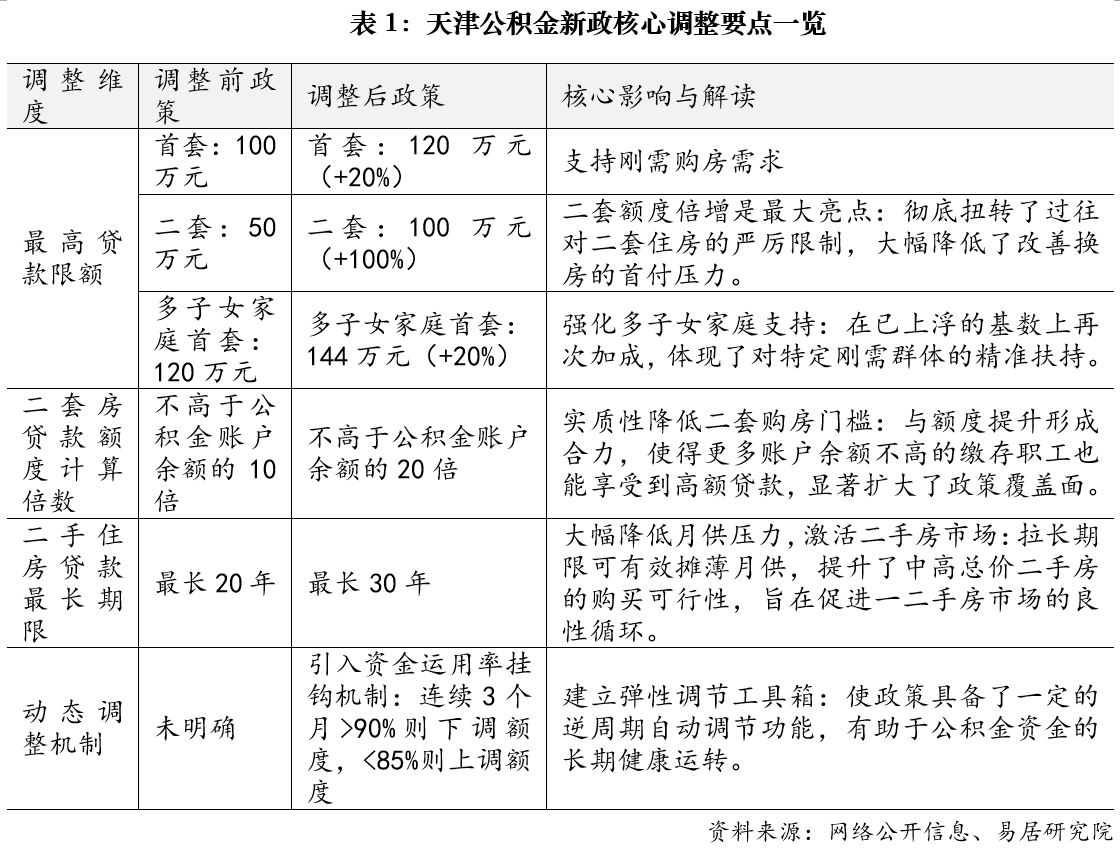
1.政策要点与关键变化解析:全方位提升购买力
本次新政在公积金贷款的关键参数上进行了系统性和结构化的宽松,直接回应了此前市场需求略疲软、改善型需求释放不足等痛点,进一步体现公积金支持住房消费的导向。

2.市场影响与效果预判:精准滴灌,支持住房消费活跃
新政将从购房者、开发商及整体市场三个层面产生积极影响:
对购房者(需求端):直接“减负”与预期引导。1)释放改善型需求:对于“卖一买一”的改善家庭而言,二套房贷款额度从50万跃升至100万,结合余额倍数提升,就意味着实际可贷金额实现数倍增长,极大缓解了换房资金缺口。在房屋总价不变的情况下,首付压力相当于减少了50万,市场反应是积极的。2)降低跨贷门槛:公积金贷款总额度提升,意味着在购买较高总价住房时,所需的商业贷款“组合贷”部分减少,直接降低了整体利息支出。以贷款200万为例,公积金可用额度越高天津公积金贷款新政:换房资金缺口缓解,多举措支持住房消费,购房者的综合财务成本越低。3)提振市场信心:天津公积金政策的宽松导向,结合2026年各地房地产止跌回稳和预期向好的态势,将向市场传递明确的托底信号,有助于扭转房价持续下跌的悲观预期,促使部分观望需求入场。

对开发商与二手房业主(供应端):拓宽客群,加速去化。1)提升房企项目吸引力:新房项目中,符合公积金贷款条件的房源(尤其是改善型户型)对客户的吸引力增强,销售去化速度有望加快,和今年各地去库存的工作导向紧密结合。2)激活二手房流通:贷款期限延长至30年,使房龄较长的“老破小”或“老破大”获得金融支持的可能性增加,有利于降低二手房交易壁垒,促进存量房流通,进而为置换新房释放源头活水。
对天津整体房地产市场:短期提振与结构优化。1)短期量价支撑:政策将在春节前后对各类购房需求产生较好的支撑,并对房价形成支撑作用,阻止市场惯性下滑。2)需求结构变化:政策明显向改善型和多子女家庭倾斜,预计市场成交结构也将回归到改善需求换工作公积金贷款,客观上和2025年落实的《住宅项目规范》等新规有更好的结合。

3.总体结论和建议
天津此次明确公积金政策的动态调整机制,充分体现了其在因城施策框架下的灵活性与响应效率。对于各地尤其是项目营销部门而言,应当主动做好此类政策的解读与宣传,引导市场合理预期,推动政策效应充分释放。需要关注的是,随着贷款额度与频次可能大幅提升,公积金资金池的流动性安全将成为重要考量。动态调整机制在实际运行中能否平衡好需求支持与资金可持续性,仍有待持续观察与评估。
从2026年1月市场情况看,多地二手房在内的市场交易活跃度有所提升,市场预期渐趋向好,信心逐步增强。在此背景下,各地应积极借鉴天津等各地政策思路,结合本地实际“用足用好”政策工具,进一步激发市场需求潜力。下一步,有必要将政策推动与当前“去库存”主线紧密结合,形成持续助力市场平稳健康发展的合力。
上海易居房地产研究院副院长 严跃进


