<配资炒股>展望2025:《2025年中国液压行业全景》(包括市场现状、竞争格局、发展趋势等)配资炒股>
行业主要上市公司:恒立液压();艾迪精密();中航重机();合锻智能();邵阳液压()等。
本文核心数据:全球液压市场规模;中国液压市场规模;中国液压销售量
行业概况
1、液压定义及分类
液压机械是通过流体能进行工作的设备和工具,在重型设备中常见出现。在这类设备中,液压油通过液压泵以很高的压力被传送到设备中的执行机构;液压泵则由发动机或者电动马达驱动,通过操纵各种液压控制阀控制液压油以获得所需的压力或者流量。
液压动力机械按照产品功能区分可以分为液压阀、液压泵、液压马达和液压缸。

2、产业链剖析
目前我国液压产业链上游主要为钢铁、配件和工作介质,其中钢铁包括圆钢 钢管、模锻件等钢材,配件包括密封件、五金标准件、塑料等,工作介质是液压油;液压中游主要为液压的生产,从产品功能区分包括液压马达、液压泵、液压阀、液压油缸、液压系统;液压的下游主要为各个大型工程领域,包括工程机械、航空航天、机床工具、农业机械、汽车工业、重型机械等。

液压行业的上游行业主要有三类,分别是钢铁、配件和工作介质,其中钢铁供应一般是国内大型钢铁联合企业,包括宝钢股份、鞍钢股份、河钢股份等;工作介质指的是液压油,代表企业有康普顿、中晟高科、统一等。
液压行业中游制造企业有恒立液压、邵阳液压、合锻智能、艾迪精密、川润股份、鲍斯股份。
液压行业下游主要是工程机械、农业机械、机床工具、汽车工业等行业,其中工程机械行业额有潍柴动力额、中联重科、三一重工等;汽车工业包括比亚迪、长安汽车、上汽集团等。

行业发展历程
20世纪50年代,我国液压行业进入起步阶段。20世纪60年代后,我国液压技术的应用从机床逐渐推广到农业机械和工程机械等领域,部分原附属于主机厂的液压车间独立成为液压件专业生产厂,行业进入专业化生产体系成长阶段。进入20世纪80年代,在国家改革开放的方针指引下,液压行业在规划、投资、引进技术和科研开发等方面得到政府部门指导和支持,从此进入了快速发展期。21世纪以来,国家积极出台政策促进行业的发展,也加大了技术改造力度,行业进入成熟发展阶段。

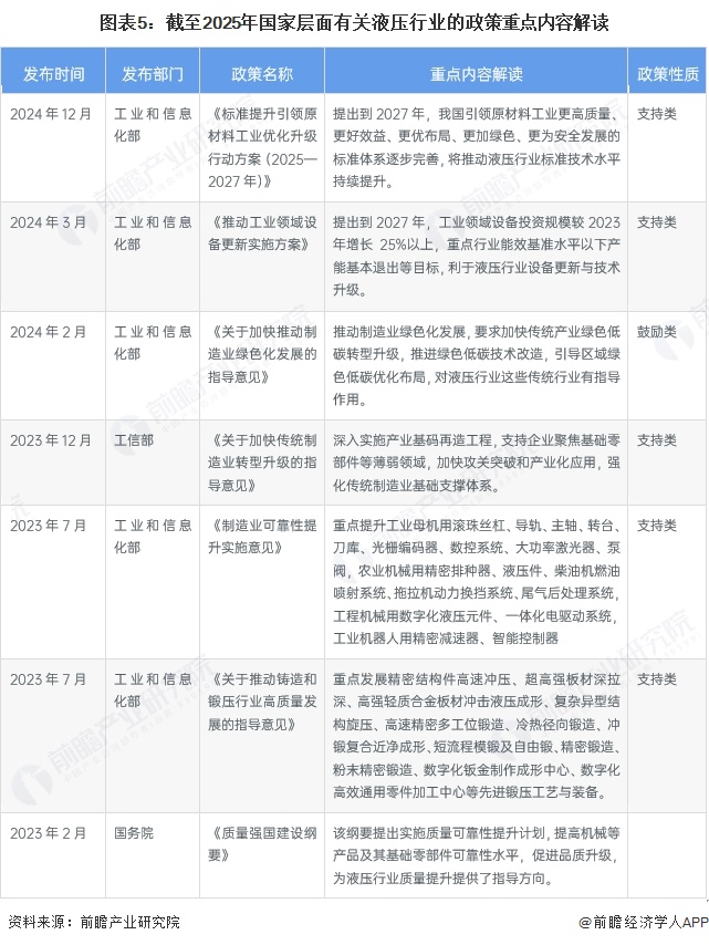
行业政策背景
近年来,我国液压、气压动力机械及元件制造行业相关政策主要有《机械工业“十四五”发展纲要》《液压液力气动密封行业“十四五”发展规划》,这些文件对液压、气压动力机械及元件制造行业做出了详尽的规划。

十四五期间,不同省份对该省液压行业的发展都有所布局,其中黑龙江主要发展采煤产业的液压系统,广东主要发展海工装备产业的液压系统及核心部件中国股票市场现状,甘肃主要完善风电装备制造产业的液压机械自动化设备核心部件,河北省发展航空领域的液压件等配套体系,山西省则重点发展大型矿用液压挖掘机等高端主机装备。不同省份根据自身产业优势发展对应的液压系统及核心部件。

行业发展现状
1、全球液压行业现状

全球液压动力机械及元件制造行业近年来发展态势较好展望2025:《2025年中国液压行业全景》(包括市场现状、竞争格局、发展趋势等),在市场需求方面,工程机械、矿山设备等传统领域仍是主要应用市场,但海上风电安装船液压系统、液压式储能电站等新兴应用场景的需求增长显著。技术发展上,节能化、轻量化与智能互联成为产品迭代的核心方向,企业不断加大在智能液压系统、故障预测算法等领域的研发投入。区域发展上,亚太地区成为最大消费市场,欧洲与北美则聚焦于高附加值定制化产品,在精密液压与电液融合领域保持技术壁垒。据 Futur披露的数据,2024年全球液压动力机械及元件制造市场规模约为535亿美元,年均复合增长率为5.3%。

2、中国液压行业现状
从中国规模以上液压(含液力)企业营业收入情况来看,2019-2023年中国液压(含液力)市场规模整体呈现增长趋势,《中国工业统计年鉴》统计数据显示,2023年中国液压(含液力)规模以上企业营业收入为1538亿元,结合2024年上市企业的经营情况,初步测算2024年营业收入为1597亿元。

注:规模以上企业指营业收入在2000万以上的企业,下不赘述。
行业竞争格局
1、中国液压企业竞争格局
中国液压行业企业大致分为三个梯队。第一梯队的企业是以博世力士乐、KYB等为代表的国外液压行业领先企业;第二梯队是知名度高、产品销量好的企业,包括恒立液压、邵阳液压、太重榆次、川润等,这些企业销售多种液压产品;第三梯队有万通液压、中航重机等,这些液压品牌所属的企业均属于上市企业。

2、中国液压区域竞争格局
根据中国企业数据库企查猫,目前中国液压企业主要分布在浙江省和江苏省。截至2025年10月,浙江省共有相关液压企业数5747家,排在第一位,浙江省液压企业有意宁液压、苏强格液压、恒通液压等;江苏省液压有3999家,排在第二位,浙江省液压企业有恒立液压、油威力液压、长龄液压、欧盛液压等。

行业发展前景及趋势预测
随着物联网的不断发展,我国液压元件产品将会与物联网紧密结合,实现机、电、液一体化整机作业。同时,随着“碳中和”“碳达峰”政策的落地实施,建立绿色液压系统将会成为行业发展的重要趋势,绿色液压系统可以提高资源利用率,使环境的影响(负作用)降低到最小,实现行业的绿色发展。

近年来,随着我国对于装备制造业的重视程度逐渐增加,以及第四次工业革命的带动,我国液压动力机械及元件制造行业不断向好发展。根据前瞻产业研究院初步预测,2025-2030年,我国液压动力机械及元件制造的市场规模稳步增长。到2030年,随着行业逐渐走向成熟期,行业产值增速将放缓,我国中国液压行业市场规模或将达到1915亿元,年均复合增长率为2.7%。

更多本行业研究分析详见前瞻产业研究院《全球及中国液压产业发展前景与投资战略规划分析报告》



