<配资炒股>股票期权与限制性股票怎么选?详解三类激励工具的区别配资炒股>
自第二类限制性股票推出以来,已经成为科创板、创业板上市公司股权激励的主流工具。以创业板为例,2022年创业板有234家上市公司实施了股权激励,选择第二类限制性股票作为激励工具的有154家,占比65.8%。
本文拟对第二类限制性股票与第一类限制性股票、股票期权的具体差异进行分析,在此基础上总结第二类限制性股票的独特优势,并对其操作流程进行简要介绍。
一、概述
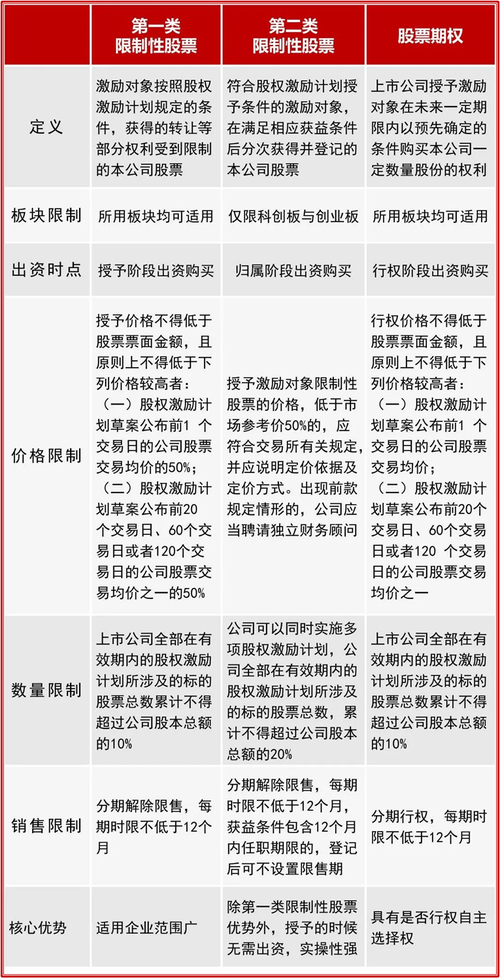
根据《上市公司股权激励管理办法》第二十二条、第二十八条的规定,限制性股票是指激励对象按照股权激励计划规定的条件,获得的转让等部分权利受到限制的本公司股票;股票期权是指上市公司授予激励对象在未来一定期限内以预先确定的条件购买本公司一定数量股份的权利。
第二类限制性股票于2019年3月首次在科创板推出,2020年12月,深交所对《深圳证券交易所创业板股票上市规则》进行第六次修订时,亦加入了第二类限制性股票的相关制度。
根据现行的《深交所创业板股票上市规则(2023年修订)》,限制性股票的类型分为两种:第一种为“激励对象按照股权激励计划规定的条件,获得的转让等部分权利受到限制的本公司股票”,该定义与《上市公司股权激励管理办法》第二十二条相同,即所谓“第一类限制性股票”;第二种为“符合股权激励计划授予条件的激励对象,在满足相应获益条件后分次获得并登记的本公司股票”,即所谓“第二类限制性股票”。
截至目前,北交所暂无第二类限制性股票相关制度股票期权与限制性股票,创业板、科创板上市公司的股权激励则有三种工具可以使用:第一类限制性股票、第二类限制性股票以及股票期权。
二、
第二类限制性股票与其他激励工具的区别与对比
通俗地讲,第一类限制性股票是在授予日过后即启动登记程序并登记在激励对象名下,但此时股份是处于锁定状态不能卖出,激励对象需等待至少12个月,并满足相关的考核条件后方可解除限售。
第二类限制性股票则在授予日并不登记,而是待条件成就后进行归属登记,若获益条件包括任职12个月以上,则登记后则不设限售期,登记后即可以卖出。
股票期权是在授权日仅授予权利,在等待至少12个月且待条件成就后,激励对象可以选择行权并立即卖出。
第一类限制性股票、第二类限制性股票与股票期权的主要时间节点如下图所示:
三种激励工具对比如下:
三、第二类限制性股票的独特优势
(一)相对于第一类限制性股票的优势
与第一类限制性股票相比,第二类限制性股票有以下优势:

1.避免亏损。第一类限制性股票虽然可以打五折,但是在股价持续下跌的行情下,解除限售卖出时仍然可能亏损;而第二类限制性股票赋予了激励对象更大的选择权,在归属时若股价倒挂,激励对象可以选择放弃归属。
2. 缩短资金占用时间。第一类限制性股票需要在授予时一次性出资完毕,但却不能立即卖出获益,需要经历12个月以上的限售期;而第二类限制性股票则仅需在满足归属条件时才出资,归属后可以立即卖出,大大缩短了资金被占用的时间。
3. 减持对启动股权激励计划的影响。基于《证券法》第四十四条短线交易的限制,第一类限制性股票的授予日即视同买入,因此在该授予日前六个月作为激励对象的董事、高管以及持有百分之五以上股份的股东不得存在减持行为;而第二类限制性股票需等到归属日才视同买入,在该归属日前六个月内不存在减持行为即可。换言之,在准备启动股权激励前,若公司作为激励对象的董事、高管以及持有百分之五以上股份的股东(限于创业板/科创板)刚刚完成减持行为,选择第一类限制性股票需要等待6个月方可启动,选择第二类限制性股票则可以立即启动。
4. 条件未成就的处理。第一类限制性股票,若激励对象未达到解除限售条件,由于此时已经登记在激励对象名下,需要采取回购再注销的操作;而第二类限制性股票在考核条件成就与否时尚未归属,直接进行作废即可,省去了回购、注销这些程序,操作更为简便。
(二)相对于股票期权的优势
第二类限制性股票同样是在登记时才出资,登记后可以立即卖出,但第二类限制性股票最大的优势在于价格。限制性股票的价格是原则上不低于市场参考价的50%,在合理说明的情况下甚至还可以低于五折;而股票期权的行权价格为原则上不得低于市场参考价(不能打五折)。
尽管股票期权近年来也开始打折,但操作中仍未低于五折,在2022年的股权激励案例中,采用股票期权的上市公司如北方华创(.SZ)、国轩高科(.SZ)行权价格接近市场参考价的65%;而在采用第二类限制性股票的上市公司中,多家公司的激励计划授予折扣低于草案公布前1个交易日公司股票交易均价的20%,例如:石头科技(.SH)的授予折扣为8.9%,晶丰明源(.SH)的授予折扣为10%,华依科技(.SH)的授予折扣为14%。
综上,第二类限制性股票兼具第一类限制性股票和股票期权的优势,已经逐渐成为创业板和科创板上市公司的主流激励工具。
四、上市公司第二类限制性股票的操作流程
以创业板上市公司为例,第二类限制性股票的操作流程如下:
五、结语
科创板、创业板的上市公司集中于高新技术行业,近年来越来越多的公司开始重视以股权激励手段来吸引人才,留住人才,提升公司核心竞争力。如何利用好股权激励这一金手铐,充分发挥股权激励的价值,值得大家持续关注,今后我们将继续分享全面注册制下股权激励的相关问题,与大家共同探讨。
注释
他山咨询:《2022年创业板上市公司股权激励实施情况概览》,2023年2月3日。
《证券法》第四十四条 上市公司、股票在国务院批准的其他全国性证券交易场所交易的公司持有百分之五以上股份的股东、董事、监事、高级管理人员,将其持有的该公司的股票或者其他具有股权性质的证券在买入后六个月内卖出,或者在卖出后六个月内又买入,由此所得收益归该公司所有,公司董事会应当收回其所得收益。但是,证券公司因购入包销售后剩余股票而持有百分之五以上股份,以及有国务院证券监督管理机构规定的其他情形的除外。
前款所称董事、监事、高级管理人员、自然人股东持有的股票或者其他具有股权性质的证券,包括其配偶、父母、子女持有的及利用他人账户持有的股票或者其他具有股权性质的证券。
公司董事会不按照第一款规定执行的,股东有权要求董事会在三十日内执行。公司董事会未在上述期限内执行的,股东有权为了公司的利益以自己的名义直接向人民法院提起诉讼。
公司董事会不按照第一款的规定执行的股票期权与限制性股票怎么选?详解三类激励工具的区别,负有责任的董事依法承担连带责任。


