当前位置:

股票投资基础入门:解析非返还性特点,为客户解答核心疑惑

配资炒股 2025-11-26 133

<配资炒股>股票投资基础入门:解析非返还性特点,为客户解答核心疑惑

任务1:为客户做股票投资基础知识咨询

1.1 股票

1.1.1 股票概述

1.股票的概念

股票是股份有限公司发行的用以证明投资者股东身份和权益,并据以获得股息和红利的一种有价证券。把握这一概念应注意三层含义:

股票是股份有限公司发行的,非股份有限公司不能发行股票;

股票是由投资者向股份公司投资入股的凭证,投资者购买股票即是向股份公司投资;

股票是投资者拥有所有者权益并承担相应责任的凭证。

2.股票的特点

股票是股份公司资本的构成部分,投资者可以将股票买卖、转让或作价抵押,作为资本市场的长期信用工具,股票的特点如图1-1所示。

股票投资咨询公司_股票投资入门知识讲解_股票投资基础知识咨询

图1-1 股票的特点

模拟情景设计 1-1

情景:在实训室模拟证券公司营业部。

学生角色:3人一组,1人为客户,2人为客户经理。

客户身份:某服务行业一般职员(女性),40岁左右,对股票基础知识了解甚少。

情景内容:客户来到证券公司营业部,咨询有关股票投资事宜。

情景设计:

客户经理:您好(行鞠躬礼),请问有什么可以帮到您的?

客户:你好,关于股票投资方面我有一些疑惑想请你解答一下。

客户经理:好的,您有哪些疑问呢?

客户:我在书上看到股票有一个特点是非返还性,不太理解是什么意思?

客户经理:就是说投资者一旦买入股票,对于上市公司来说,就可以永久性地占有这些资金,在公司的存续期间,投资者都不能向公司要求退股抽资。要想收回自己原来的投资,投资者只有通过股票交易市场将股票卖出,转让给其他投资者才行。这样对投资者而言,就面临着在股市低迷时,股票被套牢,要想变现,就可能面临投资损失。

客户:股票的收益性,是不是指投资者买了股票就可以赚钱了呢?

客户经理:它是指投资者持有股票本身可以获得一定数额的收益,是对于投资者转让资本使用权的回报,是股东拥有的一种权利的表现。但由于市场变化莫测,买了股票并不能保证肯定赚钱。这也就是说投资股票是有风险的,即表现为股票的特点之一:风险性。投资于股票能否获得预期收入,要看公司的经营情况和股票交易市场上的行情,而这都不是确定的,变化极大,所以投资者必须具备承担风险的能力。正所谓“入市有风险,投资需谨慎”。

客户:那股票收益性表现在哪些方面呢?

客户经理:表现为股息收入、红利收入和买卖证券的差价。

客户:是不是说我可以在股票市场随时买卖呢?

客户经理:对,只要是在交易日,投资者可以将股票在股票市场上随时转让,进行买卖。也可以继承、赠与、抵押,但不能退股。这就是股票的流通性特征。

客户:我还想了解一下股东参与企业决策的权力,你再给我介绍一下好吗?

客户经理:哦,是这样的。投资者买入股票成为该公司的股东,拥有参与公司经营决策、贯彻自己意志并维护自己权益的权利。表现为股票持有者有权出席股东大会,选举公司董事会,参与公司重大决策等。股东参与公司决策权利的大小取决于其持有股份的多少。实践中,只有股东持有的股票数量达到能左右决策结果所需的实际多数时,才能掌握公司的决策控制权。

客户:好的,非常感谢你帮我了解这么多的股票投资知识。这很有利于我对股票市场的认识。

客户经理:不客气,欢迎您再来。

1.1.2 股票的分类

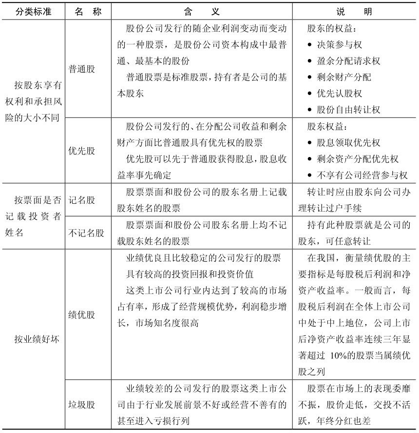
1.股票的一般类型

为满足不同的需要,在各国证券市场实践中产生了各种不同类别的股票,分类方法也有差异,常见的股票类型如表1-1所示。

表1-1 常见股票类型

股票投资基础知识咨询_股票投资咨询公司_股票投资入门知识讲解

续表

股票投资咨询公司_股票投资基础知识咨询_股票投资入门知识讲解

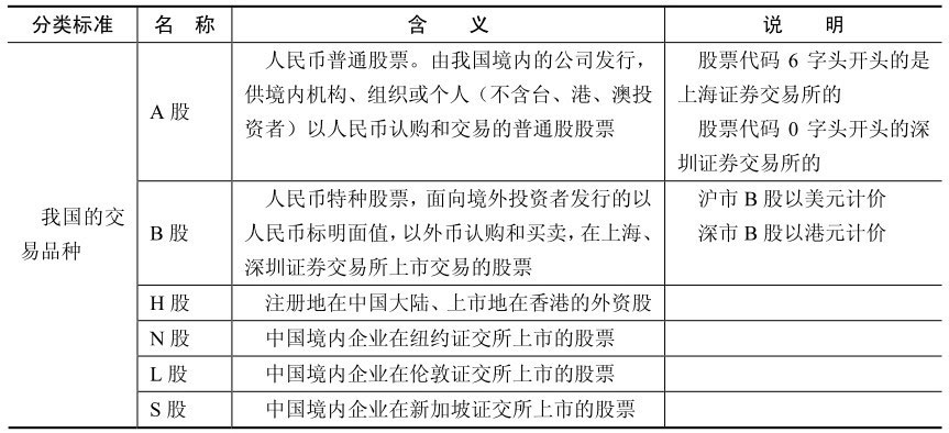
2.我国股票基本类型

股票按购买主体划分可分为国家股、法人股、公众股、外资股,如图1-2所示。

股票投资入门知识讲解_股票投资咨询公司_股票投资基础知识咨询

图1-2 按投资主体分类的股票类型

模拟情景设计 1-2

情景:证券公司营业部。

学生角色:客户、客户经理。

基本情景:在实训室模拟证券公司营业部。

情景内容:一位想了解B股投资的客户张先生走进证券公司营业大厅,向接待的客户经理进行咨询。

情景设计:

大堂经理:您好,请问有什么可以帮到您的?

客户:哦,我想咨询一下关于B股投资的内容。

大堂经理:我们有专业的客户经理为您服务,请您随我来好吗?(做前右指示,请客户走,大堂经理先向客户经理介绍客户张先生,后向客户介绍客户经理李先生。)

客户经理:您好,您想咨询股票哪些方面的内容呢?

客户:我从没有做过B股投资,想知道什么是B股?

客户经理:B股是境内上市外资股,原来是指股份有限公司向境外投资者募集并在我国境内上市的股份,投资者限于外国的自然法人、法人和其他组织;我国香港、澳门、台湾地区的自然人、法人和其他组织;定居在国外的中国公民等。B股采取记名股票形式,以人民币表明面值,以外币认购、买卖,在境内证券交易所上市交易。

客户:噢,原来是这样。那么我可以投资B股市场吗?

客户经理:从2001年2月对境内居民个人开放B股市场之后,境内投资者逐渐成为B股市场的重要投资主体,B股的“外资性”也发生了变化,所以境内居民也可以投资B股了。但境内居民个人只能用现汇存款和外币现钞存款以及从境外汇入的外汇资金从事B股交易,不允许使用外币现钞。

客户:谢谢你为我解答问题。

客户经理:不客气,这是我应该做的。

客户:再见。

客户经理:再见,欢迎您再来。

1.1.3 股票的价格

1.票面价格、账面价格和清算价格

(1)票面价格。票面价格也称面值,是股份公司在所发行的股票票面上标明的票面金额,它以“元/股”为单位,用来表明每一张股票所包含的资本数额。在我国上海和深圳证券交易所流通的股票面值均为1元,即每股1元。

计算公式:

股票面值的作用之一是表明股票的认购者在股份公司的投资中所占的比例,作为确定股东权利的依据。第二个作用就是在首次发行股票时,将股票的面值作为发行定价的一个依据。一般来说,股票的发行价格都会高于其面值。当股票进入流通市场后,股票的面值就与股票的价格没有什么关系了,股民将股价炒到多高,它就有多高。

(2)账面价格。账面价格也称净值,又称为每股净资产,是用会计统计的方法计算出来的每股股票所包含的资产净值。其计算方法是用公司的净资产(包括注册资金、各种公积金、累积盈余等,不包括债务)除以总股本,得到的就是每股的净值。股份公司的账面价格越高,则股东实际拥有的资产就越多。由于账面价格是财务统计、计算的结果,数据较精确而且可信度很高,所以它是股票投资者评估和分析上市公司实力的重要依据之一。投资者应注意上市公司的这一数据。

计算公式:

股票投资咨询公司_股票投资基础知识咨询_股票投资入门知识讲解

(3)清算价格。清算价格是指一旦股份公司破产或倒闭后进行清算时,每股股票所代表的实际价值。只有在股份公司因破产或其他原因丧失法人资格而进行清算时才被作为确定股票价格的依据,在股票的发行和流通过程中没有意义。

2.理论价格、发行价格、交易价格

(1)理论价格。理论价格在理论上,可以把股票的未来收益资本化,形成股票的理论价格。由于受资金供求、预期等因素的影响,理论价格与实际价格往往不一致,但理论价格是实际价格的基础,实际价格不会偏离理论价格太远。

计算公式:

(2)发行价格。发行价格是指股份有限公司将股票公开发售给特定或非特定的投资者所采用的价格。根据发行价格与票面金额的不同差异,发行价格可分为面值发行和溢价发行两种。

一般而言,在确定股票发行价格时应综合考虑公司的赢利水平、公司潜力、发行数量、行业特点以及股市状态等影响股票价格的基本因素。

确定发行价格的方法一般为市盈率法。

计算公式:

股票投资入门知识讲解_股票投资基础知识咨询_股票投资咨询公司

通过市盈率法确定股票发行价格,股份公司首先应根据专业会计师审核后的赢利预测计算出发行公司的每股净赢利;其次根据二级市场的平均市盈率、发行公司的行业情况、经营状况及其成长性等拟订发行市盈率;最后发行市盈率与每股净赢利的乘积决定股票的发行价格。

计算公式:

股票发行价格=每股净赢利×发行市盈率

(3)交易价格。交易价格是指在证券市场上买卖股票的价格,即股票的市价,也称股票行市。交易价格经常波动,是股票供求和市场行情变化等因素共同作用的结果。

计算公式:

1.1.4 股票的投资收益

众所周知,在证券市场投资品种的选择方面,往往具有高风险、高收益和低风险、低收益的特征。股票属于前者,其卖点就在于那些激进性的投资者,喜欢高风险、高收益。

1.股票收益的构成

股票投资收益是指投资者从购入股票开始到出售股票为止整个持有期间的收入,由股息、资本利得和资本增值收益组成,如表1-2所示。

表1-2 股票收益分类

股票投资入门知识讲解_股票投资基础知识咨询_股票投资咨询公司

(1)股息。股息是指股票持有者依据股票从公司分取的赢利。获取股息红利,是股东投资于上市公司的基本目的,也是上市公司对股民的主要回报。股息有现金红利和红股两种形式。在熊市阶段,投资者往往希望得到现金红利,因为股价在不断下跌。而在牛市阶段,投资者又希望得到红股,因为股价在持续上涨。

(2)资本利得。资本利得是指投资者在证券市场上交易股票,通过股票买入价与卖出价之间的差额所获取的收入,又称资本损益。当卖出价大于买入价时为资本收益,即资本利得为正;当卖出价小于买入价时为资本损失,即资本利得为负。

(3)资本增值收益。资本增值收益是指上市公司在使用资本公积进行转增时送股,但送股的资金不是来自当年的可分配利润,而是公司提取的公积金。上市公司在实施转增时必须使用资本公积的股本溢价部分,而这部分的来源往往依靠上市公司实施首发融资或再融资等方式才能获得。资本增值收益又可称为公积金转增股本。

2.股票收益率的计算方法

计算股票的收益有以下三种类型:股票收益率、持有期收益率、股份变动后持有期收益率,具体情况如表1-3所示。

表1-3 股票收益率计算分类

股票投资基础知识咨询_股票投资入门知识讲解_股票投资咨询公司

(1)股票收益率公式计算。股票收益率用公式表示如下:

式中,本期股票价格指证券市场上的该股票的当日收盘价,年现金股利指上一年每一股票获得的股利。

例1-1 某投资者以每股20元买入某公司股票,持有1年获得现金股利1.80元,计算股利收益率。

1.80股利收益率= 20 ×100%=9%

(2)持有期收益率计算。持有期收益率用公式表示如下:

现金股利+(卖出价−买入价)

例1-2 某投资者以每股20元买入某公司股票,持有1年获得现金股利1.80元,在分得现金股利2个月后,将股票以23.2元市价出售,计算持有期收益率。

(3)股份变动后持有期收益率计算。股份变动后持有期收益率用公式表示如下:

例1-3 某投资者以每股20元买入某公司股票,持有1年获得现金股息1.80元后,某上市公司以1∶2的比例拆股。拆股决定公布后,公司股票市价涨到22元/股,拆股后市价为11元/股,如果投资者此时以市价出售,计算股份变动后持有期的收益率。

1.1.5 股票的投资风险

投资者在追求投资收益的同时,也必然同时面对投资风险。所谓风险,一般的理解是指遭受各种损失的可能性。股票投资的风险则是指实际获得的收益低于预期的收益的可能性。包括系统风险和非系统风险,如图1-3所示。

股票投资咨询公司_股票投资入门知识讲解_股票投资基础知识咨询

图1-3 股票投资风险

1.系统风险对股票价格影响的传导过程

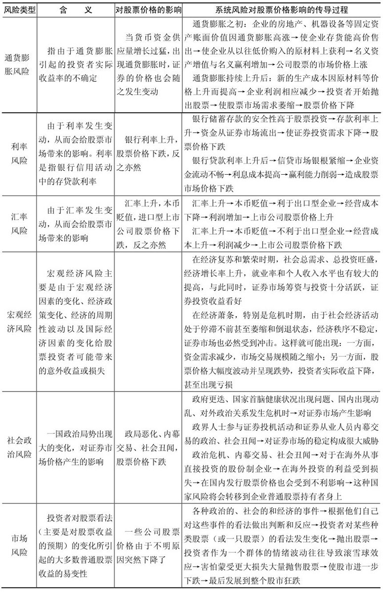
系统风险指的是总收益变动中由影响所有股票价格的因素造成的那一部分。经济的、政治的和社会的变动是系统风险的根源,典型的普通股票的总风险中大约有一半是系统风险,这种风险是投资者无法控制的。系统风险对股票价格影响的传导过程如表1-4所示。

表1-4 系统风险对股票价格的传导过程

股票投资基础知识咨询_股票投资咨询公司_股票投资入门知识讲解

2.非系统风险对股票投资的影响

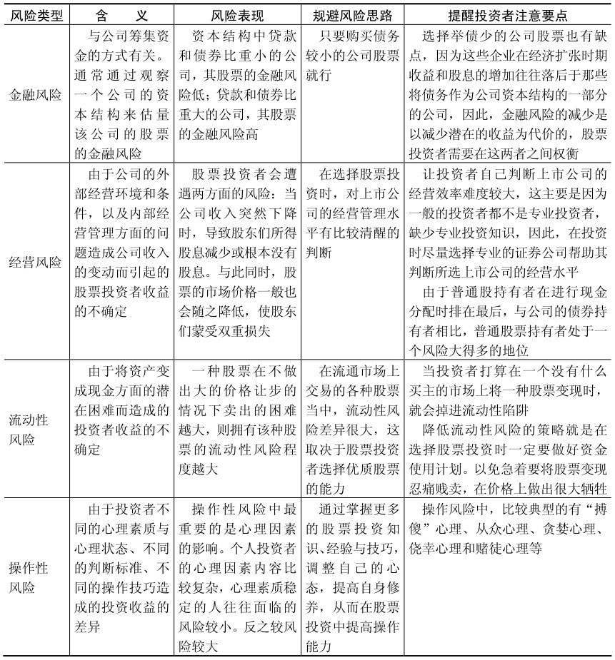
非系统风险是总风险中对一个公司或一个行业是独一无二的那部分风险。管理能力、消费偏好、罢工等因素造成一个公司利润的变动。因非系统风险仅涉及某个公司或某个行业的股票,所以投资者可以通过审慎的投资选择来减少甚至避免非系统风险。非系统风险的主要形如表1-5所示。

表1-5 非系统性风险对股票的影响

股票投资咨询公司_股票投资入门知识讲解_股票投资基础知识咨询

模拟情景设计 1-3

情景:证券公司营业部。

学生角色:3人一组,1人为客户,2人为客户经理。

客户身份:某服务行业一般职员(女性),40岁左右,对股票基础知识了解甚少。

情景内容:客户来到证券公司营业部,咨询有关股票投资事宜。

情景设计:

客户经理:您好(行鞠躬礼),请问有什么可以帮到您的?

客户:我想了解一下投资股票都能获得哪些收益呢?

客户经理:哦,是这样,股票投资收益主要由股息、资本利得、资本增值收益三部分构成。股息也就是说您投资了某只股票,依据股票从公司分取的赢利。资本利得是说假如您在证券市场上交易股票,通过股票买入价与卖出价之间的差额所获取的收入,但这个收入并不一定是正的,当卖出价大于买入价时为资本收益,这时资本利得为正,但当卖出价小于买入价时,就是资本损失股票投资咨询公司,即资本利得为负。资本增值收益也就是上市公司在使用资本公积进行转增时送股,这也是一种股票的收益方式。

客户:这样说来,股票投资的回报也不一定是稳定的啊!

客户经理:是的,证券市场投资品种的选择方面,往往具有高风险、高收益和低风险、低收益的特征。股票属于前者股票投资基础入门:解析非返还性特点,为客户解答核心疑惑,股票的价格受到很多因素的影响会产生波动,所以投资者在入市之前必须有良好的心理准备,切忌把炒股当成赌博啊!

客户:你说的太对了。我还想咨询一下,最近一直关注股市行情,有些股票戴了“ST”的帽子却涨得特别好,听说“ST”了就是被特别处理了,那这种股票还能投资吗?

客户经理:您说的没错,ST股票确实是因为该上市公司的一些财务状况或其他异常状况而被特别处理。前一阶段,市场热炒ST股票,主要基于一些绩差低价股经过成功重组后变为高价股的预期。这样的案例也不少,但是*ST公司未能重组退市的案例也很多,投资这一类股票风险还是非常大的,必须考虑做好承受高风险的准备。

客户:是的,那么我如果投资了股票,应该怎么计算我的投资收益呢?

客户经理:计算投资收益可以有这几种方法:可通过计算股利收益率、持有期收益率来获知您的投资收益,我给您写出计算公式,举几个例子您就明白了。……

客户:谢谢你为我解答了这么多问题。

客户经理:不客气,欢迎您下次再来。

行情指数
  • 上证走势
  • 深证走势
  • 创业走势

上证指数

3350.13

1.69(0.05%)

深证成指

10513.12

9.46(0.09%)

创业板指

2104.63

2.75(0.13%)

浏览器扫码访问