当前位置:

毕业前还助学贷款有利息吗?详解财政贴息政策:在校期间免息规定

配资炒股 2025-11-14 130

<配资炒股>毕业前还助学贷款有利息吗?详解财政贴息政策:在校期间免息规定

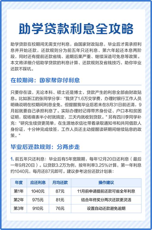
毕业前还是没有利息的。原因如下:在借款学生整个学业期间都由财政贴息(考入中央部属高校的学生,其贴息由中央财政承担;考入地方高校并跨省就读的学生,其贷款贴息由中央财政承担;关于毕业前还助学贷款是否有利息的问题,下面由小编来为你详细解答。

一、毕业前还助学贷款有利息吗

毕业前还助学贷款是没有利息的。原因如下:

1.在借款学生整个学业期间都由财政贴息(考入中央部属高校的学生,其贷款贴息由中央财政承担;考入地方高校并跨省就读的学生,其贷款贴息由中央财政承担;在本省就读的学生,其贷款贴息由地方财政承担),助学贷款不会向学生收取利息。

2.助学贷款一般从毕业当年的九月份才开始计收利息,因此借款学生只要在此直接偿清了助学贷款,自然只用偿还本金就行了。

3.助学贷款还款还有五年的还本宽限期,就算不选在毕业前还清,在毕业后按约定正常还款,头五年也都暂时只要偿还本金就行了,五年过去才开始还本付息。

因此,如果不想交利息的话,那借款学生可以选在毕业前提前一次性偿清助学贷款。毕业后利息就将全部由借款学生自行承担了。

毕业前还助学贷款有利息吗

二、申请助学贷款的注意事项

1、两类贷款不能同时申请

毕业前助学贷款无利息_大学生生源地贷款不能只还利息吗_助学贷款财政贴息政策

按照政策规定大学生生源地贷款不能只还利息吗,申请了国家助学贷款的学生,不能再申请生源地助学贷款,也就是说,两种贷款只能选一个申请办理。

2、国家助学贷款与生源地助学贷款存在差异

虽然国家助学贷款与生源地助学贷款都是用于解决学子的学费、住宿费问题毕业前还助学贷款有利息吗?详解财政贴息政策:在校期间免息规定,贷款利率都按照央行公布的同期同档次贷款基准利率执行且不上浮,学生正常在校期间均无需支付支付利息由财政贴息。但是,二者之间仍有一些差异:

(1)申请地点不同

国家助学贷款需要借款学生开学后,在所在高校提出申请;而生源地助学贷款需要借款学生在所在地的学生资助管理中心办理。

(2)申请时间不同

国家助学贷款一般是9月开学后开始办理;而生源地助学贷款是借款学生受到录取通知书后,即可登录学生在线服务系统申请,但具体起始、截止时间各地学生资助管理中心规定不一样,因此需要借款学生到当地学生资助管理中心咨询。

(3)贷款期限不同

国家助学贷款期限原则上最长不超过毕业后6年;而生源地助学贷款原则上按学制加10年确定,最长可达14年。

以上就是小编整理的相关内容,毕业前还助学贷款是没有利息的。原因如下:在借款学生整个学业期间都由财政贴息(考入中央部属高校的学生,其贷款贴息由中央财政承担;考入地方高校并跨省就读的学生,其贷款贴息由中央财政承担;如有其它需求欢迎到华律网做一对一的。

行情指数
  • 上证走势
  • 深证走势
  • 创业走势

上证指数

3350.13

1.69(0.05%)

深证成指

10513.12

9.46(0.09%)

创业板指

2104.63

2.75(0.13%)

浏览器扫码访问