<配资炒股>生源地信用助学贷款政策解读:贷款额度、期限与申请条件全解析配资炒股>
一、政策解读
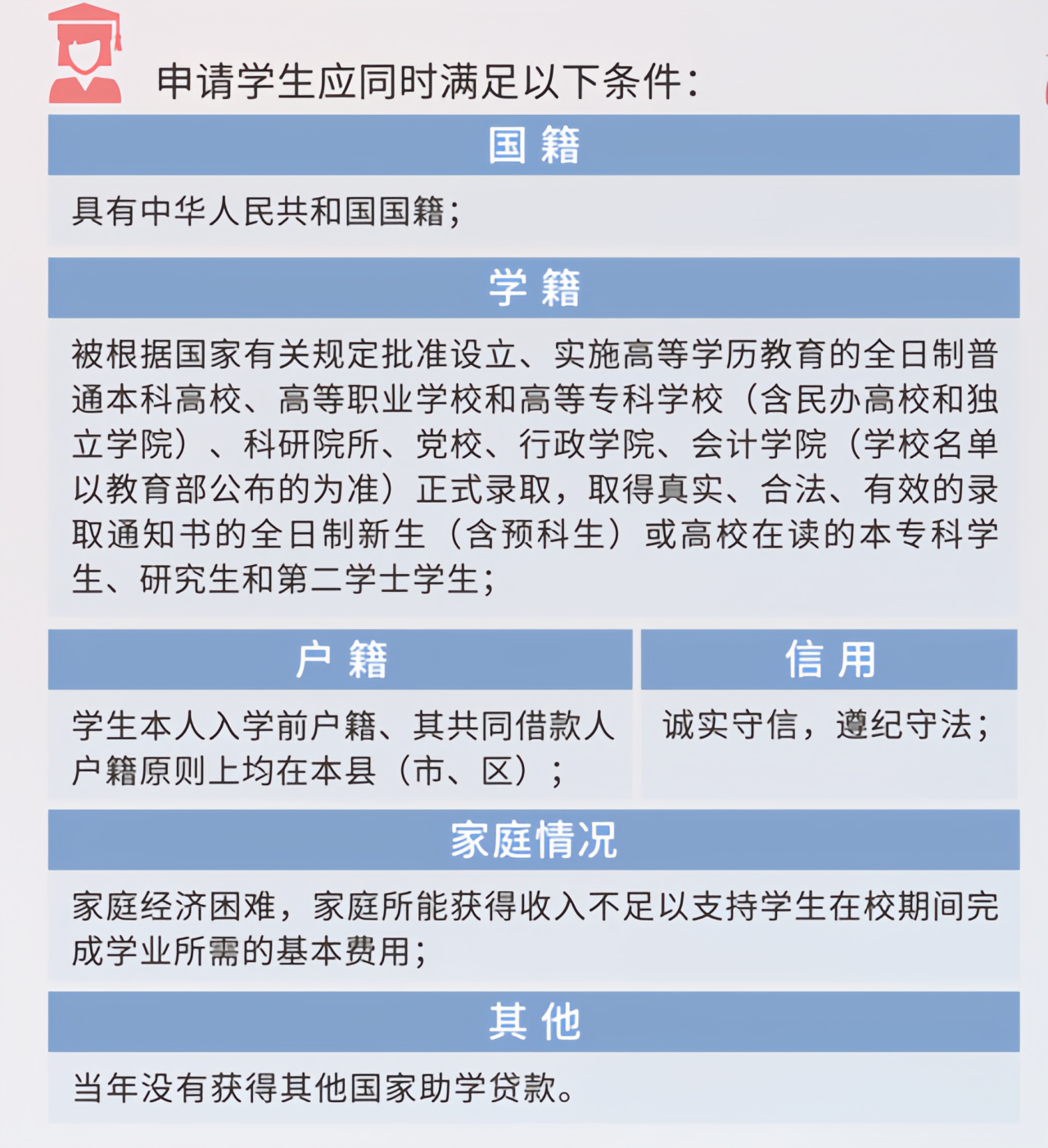
什么是生源地信用助学贷款
生源地信用助学贷款是指国家开发银行等金融机构向符合条件的家庭经济困难的普通高校新生(含预科生)和在校生发放的、在学生入学前户籍所在县(市、区)办理的助学贷款。生源地贷款为信用贷款,学生和家长(或其他监护人)为共同借款人,共同承担还款责任。
贷款期限
最长贷款期限:剩余学制加15年、最长不超过22年。

申贷金额和贷款用途
全日制普通本专科学生(含预科、高职、第二学士学位)每人每年申请贷款额度不超过16000元,不低于1000元;全日制研究生(含硕士研究生、博士研究生)每人每年申请贷款额度不超过20000元,不低于1000元。学生申请的国家助学贷款优先用于支付在校期间学费和住宿费,超出部分可用于弥补日常生活费。学生应根据家庭经济状况确定申贷额度。
贷款利率
执行中国人民银行授权全国银行间同业拆借中心发布的同期五年期以上贷款市场报价利率LPR5Y-60个基点(即LPR5Y-0.6%)。每年12月21日根据最新LPR5Y调整一次。
申贷材料
1首贷材料
1.借款学生与共同借款人各自的身份证原件、户口薄原件;
2.录取通知书(或学生证)原件,或学信网学籍在线验证报告;
3.《国家开发银行生源地信用助学贷款申请表》,未通过预申请的学生还需要携带《家庭经济困难学生认定表》原件。
注意事项:如果借款学生及共同借款人户口不在同一本户口簿上,需携带双方户口簿原件。部分地区还需要相关材料复印件,具体请咨询当地县级学生资助管理部门。
2续贷材料
1.办理人本人的身份证原件;
2.借款学生或共同借款人签字的《申请表》原件。
注意事项:如果需要更换新的共同借款人办理续贷,学生需要和新的共同借款人一同前往县级学生资助管理部门现场办理。
借款学生和共同借款人需要满足的条件


二、申请流程
预申请
就读于普通高中和中职学校的学生,家庭的经济能力难以满足其大学在校期间的学习、生活基本支出的均可预申请,包括但不限于:高中阶段(含普通高中和中职学校)任一学年曾获得过国家助学金的学生(含应届毕业生和复读生)、原建档立卡贫困家庭学生、边缘易致贫学生、最低生活保障家庭学生、特困救助学生、孤儿、烈士子女、家庭经济困难残疾学生及残疾人子女等特殊困难群体以及高中(含中职)、县级(或高校)学生资助管理部门认定的家庭经济困难学生。
在哪里可以申请贷款
首次贷款时,借款学生和共同借款人需要一起前往双方户籍所在地的县级学生资助管理部门办理。续贷时,借款学生或共同借款人任何一方持相关材料到原县级学生资助管理部门办理。开办远程续贷的地区,借款学生可通过学生在线系统办理。
首次申请办理流程

1.登录学生在线系统,完成注册并填写个人及共同借款人基本信息,提交贷款申请,打印《申请表》并签字。
2.系统提示通过预申请的学生,打印《申请表》并签字后,按系统提示上传申贷材料。
3.未进行预申请,但确因家庭经济困难需要申办生源地信用助学贷款的学生,可按照实际情况填写《家庭经济困难学生认定表》,作为家庭经济困难认定依据申办贷款。
4.请借款学生和共同借款人携带以下申贷材料,前往县级学生资助管理部门办理手续。
①借款学生与共同借款人各自的身份证原件、户口簿原件;
②录取通知书(或学生证)原件或学信网学籍在线验证报告;
③《国家开发银行生源地信用助学贷款申请表》,未通过预申请的学生还需要携带《家庭经济困难学生认定表》原件。
5.温馨提示
①部分地区可能会要求提供身份证正反面复印件一份,请提前向县级学生资助管理部门咨询,县级学生资助管理部门可提供申贷材料扫描上传服务;
②如果借款学生及共同借款人户口不在同一本户口簿上,需携带双方户口簿原件。
6.持县级学生资助管理部门《受理证明》前往高校报到后,请高校学生资助管理部门老师于当年10月10日前录入电子回执。
现场续贷流程
1.在前往县级学生资助管理部门办理续贷手续前,请先登录学生在线系统更新个人及共同借款人相关信息,再提出续贷申请。按照系统提示填写续贷声明后,打印《申请表》并签字。
2.续贷材料
①办理人本人的身份证原件;
②借款学生或共同借款人签字的《国家开发银行生源地信用助学贷款申请表》原件。
注意事项:

1.请每年登录学生在线系统不少于两次。
2.如果需要更换新的共同借款人办理续贷,学生需要和新的共同借款人一同前往县级学生资助管理部门现场办理。
三、还款流程
什么时候开始还款,限期有多长?
学生在读期间利息全部由财政补贴。毕业后继续攻读学位的借款学生,应在毕业当年的7月31日前向县级学生资助管理部门提出申请并提供书面证明,审核通过后,可继续享受贴息;不再继续攻读学位的,自毕业当年起自付利息,可享受最长不超过5年的还本宽限期,期间只需偿还利息,暂缓偿还本金,如毕业后剩余贷款期限小于5年,则按《借款合同》约定的还款计划还款。
2024年度阶段性政策
国家开发银行将根据财政部、教育部、人民银行、国家金融监督管理总局的最新要求,对本行承办的国家助学贷款实行免息及按贷款学生意愿办理本金延期偿还。相关公告可在匡家开发银行官方网站和微信公众号上查看,具体操作方式请关注学生在线系统。
还贷流程

1还款查询
11月1日(最后一年为9月1日)以后,登录学生在线系统,查询还款当期还款额度。系统用户名为借款学生身份证号,如果忘记密码可拨打95593重置。
2正常还款
在11月1日至12月20日之间(最后一年为9月1日至9月20日之间),报据合同约定的结算账户类型选择变付宝阿西版、支付宝APP、云闪付APP、代理结算银行APP进行还款,也可以前往就近县级学生资助管理部门或高校资助部门使用助学贷款专用 POS机剧借记卡还款(请事先咨询是否捷供POS机刷卡服务)。
3提前还款
借款人可申请提前一次性还消本合同尚未清偿的所有本金及相应利息,或提前偿还部分本金及相应利息。通过提前还款偿还部分本金后,剩余本金仍需在剩余借款期限内等额分期偿还,本金偿还日不变。借款学生应在该偿还目前及时登录学生在线系统查询变更后的还款计划,并足额偿还本息。
4逾期还款
借款人来按本合同约定期限足额归还本息的,将对逾期本金计收罚息,罚息利率为本合同借款利率的130%。贷款逾期后,借款人应及时登录学生在线系统或第三方代理结算机构终端查询应还本息,并及时足额还款。
某合同还款示例
某位大一新生2023年申请一笔期限为17年的生源地信用助学贷款,其大学学制为四年,还款计划如下:

履行按时还贷的承诺,用实际行动铸牢个人信誉,践行诚信还贷的理念,建立良好的个人征信记录,争做一个诚信守信的人。
四、注意事项
如何登录学生在线系统
在浏览器中输入网址:如果系统提示该学生已经存在无法注册如何处理?同一名学生只能注册一次,若无法注册即说明已注册过,请使用身份证号登录方式登录。
如何导出《申请表》《认定表》
登录学生在线系统,点击首页左侧“贷款申请”,系统打开贷款申请概要信息页面。按照系统提示填写借款学生和共同借款人基本信息并进行贷款申请。在贷款申请概要信息页面中选择一条需要导出的贷款申请信息,点击“导出贷款申请表”按钮,系统显示下载信息页面,可以打开或者保存贷款《申请表》。未通过预申请的学生生源地信用助学贷款政策解读:贷款额度、期限与申请条件全解析,还需要根据系统提示导出并填写《认定表》。
注意事项:请借款学生每年登录学生在线系统更新信息,以便办理续贷和还款。
忘记学生在线系统密码 怎么办?
方式一: 自己找回密码。
点击学生在线系统登录框下方,“忘记密码”链接,可以选择“通过短信验证码重置密码”大学生生源地贷款不能只还利息吗,或者选择“通过个人信息重置密码”,或者选择“通过密码保护问题重置密码,并根据页面提示流程操作,完成密码重置。
方式二:请县级学生资助管理部门经办人重置密码。
致电县级学生资助管理部门,请经办人在助学贷款信息管理系统内重置密码。
方式三 :拨打 95593 重置密码。
致电国家开发银行服务热线95593,经工作人员核对相关信息后,在线重置密码。
如何使用助学贷款资金中超过年度学费、住宿费的部分?
您申请的国家助学贷款在支付在校期间学费和住宿费后,超出部分可用于弥补日常生活费。
贷款资金先按照高校回执录入的学费和住宿费金额划到学校,如有剩余资金则留存在您的助学贷款账户中。您可以把助学贷款账户与名下的1类银行卡绑定,将剩余资金提取到该银行卡。具体绑定方法请联系助学贷款代理结算机构。相关代理结算机构的联系方式可致电国家开发银行服务热线95593获取。开立、绑定、关联和提取操作,不收取任何费用。
专升本、继续攻读研究生如何继续享受国家财政贴息?
当您毕业后继续攻读学位需要调整还款计划继续享受财政贴息时,请您本人或共同借款人持录取通知书或其他证明材料在您毕业当年7月31日前,到县级学生资助管理部门办理就学信息和还款计划变更。
县级学生资助管理部门现场审查、核对相关信息后,将帮助您办理相关变更手续。变更单需您本人或共同借款人签字,并经国家开发银行同意后生效。未申请或申请未通过的,不能继续享受财政贴息,按照原还款计划偿还本息。
如何更正借款学生信息及更换共同借款人?
如果您或共同借款人更名或身份证号码有误,请持公安部门身份信息变更相关证明到县级学生资助管理部门申请变更。
已经生效的《借款合同》变更共同借款人的,要您和新的共同借款人一起持双方身份证、户口簿、生证及《申请表》前往县级学生资助管理部门办理。
国家助学贷款代偿资助政策
对到中西部地区、艰苦边远地区和老工业基地县以下基层单位就业、履行一定服务期限的中央高校应届毕业生,对应征入伍服义务兵役、招收为军士(原士官)、退役后复学或入学的高等学校学生实施补偿或减免学费、代偿国家助学贷款。如符合政策要求,可向就读高校提出申请,具体办理流程请咨询高校相关部门。


