当前位置:

2025年上海购房政策全解析:新房、二手房、限购、贷款、摇号等要点

配资炒股 2025-10-24 130

<配资炒股>2025年上海购房政策全解析:新房、二手房、限购、贷款、摇号等要点

2025年上海全方面购房政策:

8月【新房 二手房 限购 贷款 摇号】

01 上海最新限购政策

02 上海最新购房贷款政策

03 上海一手/二手房交易流程

04 上海买房各税费明细

05 上海新房摇号积分制政策

06 上海新房摇号积分制常见问题

07 上海直系更名/赠予/继承政策

08 公司名义购房相关政策及交易税费

2024.5.27上海发布近8年来最有力度的房产新政,买房之前,先要看一下是否有“买房资格”,那么上海的限购政策是怎么样的呢?

2024.06.21日起,上海新房不再以集中公示在网上房地产网站。

2024.7.22日起,上海新购新房与二手房,首套与二套利率均有调整.

2024.8.21日起,临港放松落户政策调整亮点:居转户年限由7年缩短为3年的,新片区工作时间由不低于2年2025年上海购房政策全解析:新房、二手房、限购、贷款、摇号等要点,减少为不低于1年。居住证专项加分:在新片区工作并居住的,满一年积2分,最高积20分。

2024.08.27起,上海执行18年的“70、90”政策正式退出,70.90平小户型新房退出历史舞台,执行标准分别调整为100平方米、110平方米、120平方米。

2025购房贷款新政策_2025年上海购房政策_上海最新限购政策

2024.9.29上海楼市新政再落地!

(一)对非本市户籍居民家庭以及单身人士购买外环外住房的,购房所需缴纳社会保险或个人所得税的年限,调整为购房之日前连续缴纳满1年及以上。

(二)对持《上海市居住证》且积分达到标准分值、在本市缴纳社会保险或个人所得税满3年及以上的非本市户籍居民家庭,在购买住房套数方面享受沪籍居民家庭的购房待遇。

(三)首套住房商业性个人住房贷款最低首付款比例调整为不低于15%。二套住房商业性个人住房贷款最低首付款比例调整为不低于25%;实行差异化政策区域的二套房贷最低首付款比例调整为不低于20%。住房公积金二套房贷最低首付比例相应调整。

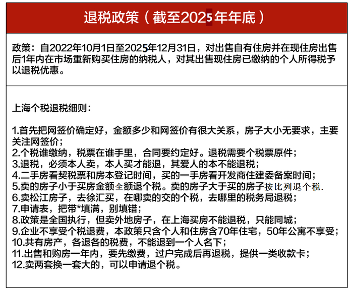
(四)调整增值税征免年限,将个人对外销售住房增值税征免年限从5年调整为2年。

(五)按照国家工作部署,及时取消普通住房标准和非普通住房标准,减少住房交易成本2025购房贷款新政策,更好满足居民改善性住房需求。

2024.10.21起中国人民银行下调房屋贷款LPR25个基点,最新利率LPR3.6%。

五年期以上首套房贷执行利率:LPR(3.6%)-45bp =3.15%,五年期以上二套房贷执行利率:LPR(3.6%)-5bp=3.55%,

商用房LPR(3.6%)+60BP=4.2%,公积金首套2.85%,二套3.325%

(五年期以上二套:临港、嘉定、青浦、松江、奉贤、宝山、金山LPR-25BP=3.35%)

2024.11.13日起:契税方面,将现行享受1%低税率优惠的面积标准由90平方米提高到140平方米对个人购买家庭唯一住房和家庭第二套住房,只要面积不超过140平方米的,统一按1%的税率缴纳契税。

增值税方面,在城市取消普通住宅标准后,对个人销售已购买2年以上(含2年)住房一律免征增值税,原针对北京、上海、广州、深圳4个城市个人销售已购买2年以上(含2年)非普通住房征收增值税的规定相应停止执行。

土地增值税方面,取消普通住宅和非普通住宅标准的城市,对纳税人建造销售增值额未超过扣除项目金额20%的普通标准住宅,继续实施免征土地增值税优惠政策。

2025.4.28日:上海市住房公积金管理中心发布,在上海年满16岁且未达到退休年龄的市民,不论户籍,工作单位,有无职业均可自己缴纳住房公积金,缴纳基数为最低270,最高8860元。自2025.6.1日起施行。

2025.5.7日起:降低个人住房公积金贷款利率0.25个百分点,5年期以上首套房利率由2.85%降至2.6%,二套房贷利率由3.325%降至3.075%。五年内1-5年首套2.10%,二套2.525%。

2025.5.20日:五年期以上首套房贷执行利率(上海纯商贷):

LPR3.5%(3.5%)-45bp =3.05%,

五年期以上二套房贷执行利率:

LPR(3.5%)-5bp=3.45%,

(五年期以上二套:临港、嘉定、青浦、松江、奉贤、宝山、金山LPR-25BP=3.25%)

01.8月 上海最新限购政策:

2025年上海购房政策_2025购房贷款新政策_上海最新限购政策

(注:1.外地户口在上海唯一住房在2024年5月28日后出售并网签,再购房不管是新房还是二手房不受社保与个税的限制,(不受环线限制)全上海房产都可以买。)

(2.外地户口购买崇明区房产包括长兴岛,社保与个税需要崇明区缴纳。)

什么是限购政策中的“多子女家庭”?

答:对本市或外地户籍居民家庭成员中有二孩及以上子女、且其中至少有一名子女未成年,认定为多子女家庭(例如一对夫妻,有一个子女已成年,另一个子女未成年,该夫妻及其未成年子女即为限购政策中的“多子女家庭”)。

多子女家庭可按该家庭在本市住房限购套数基础上再购买1套本市住房(例如该多子女家庭为本市户籍居民家庭,家庭名下已有2套本市住房,按多子女购房条件,该家庭可再购买1套本市住房)。

2025购房贷款新政策_上海最新限购政策_2025年上海购房政策

8月非户籍单身可以在全市购买一套二手房

2025年上海购房政策_2025购房贷款新政策_上海最新限购政策

8月非户籍单身可以在外环外S20以外购买一套新房或二手房。

上海最新限购政策_2025购房贷款新政策_2025年上海购房政策

2025年上海购房政策_2025购房贷款新政策_上海最新限购政策

02.8月 上海最新购房贷款政策

1.商业贷款如下:

2025购房贷款新政策_上海最新限购政策_2025年上海购房政策

2.纯公积金贷款最新执行如下:

上海最新限购政策_2025年上海购房政策_2025购房贷款新政策

3.商业/公积金/组合贷款如下:

2025年上海购房政策_上海最新限购政策_2025购房贷款新政策

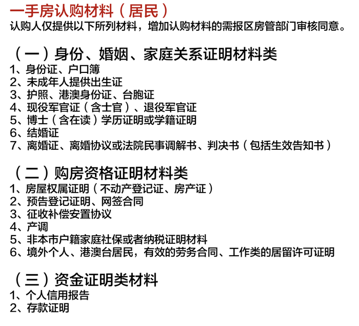
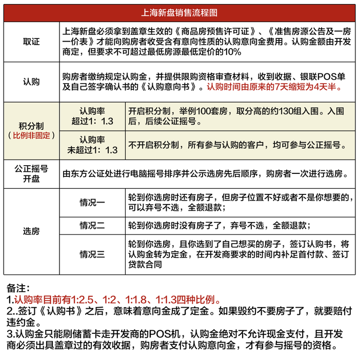
03.上海一手/二手房交易流程:

上海最新限购政策_2025购房贷款新政策_2025年上海购房政策

上海最新限购政策_2025年上海购房政策_2025购房贷款新政策

2025年上海购房政策_上海最新限购政策_2025购房贷款新政策

2025购房贷款新政策_上海最新限购政策_2025年上海购房政策

2025购房贷款新政策_2025年上海购房政策_上海最新限购政策

04.8月上海买房各税费明细:

2025购房贷款新政策_上海最新限购政策_2025年上海购房政策

2025.8月上海最新房产税标准:

上海最新限购政策_2025年上海购房政策_2025购房贷款新政策

上海最新限购政策_2025年上海购房政策_2025购房贷款新政策

上海最新限购政策_2025年上海购房政策_2025购房贷款新政策

2025年上海购房政策_2025购房贷款新政策_上海最新限购政策

上海最新限购政策_2025购房贷款新政策_2025年上海购房政策

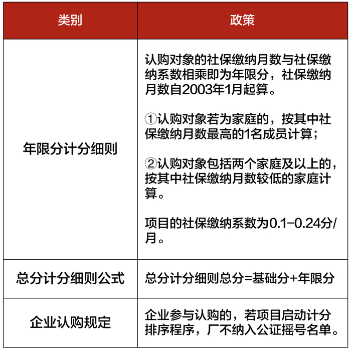
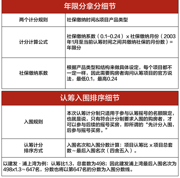
05.上海新房摇号积分制政策

上海最新限购政策_2025年上海购房政策_2025购房贷款新政策

2025年上海购房政策_2025购房贷款新政策_上海最新限购政策

2025年上海购房政策_上海最新限购政策_2025购房贷款新政策

2025购房贷款新政策_2025年上海购房政策_上海最新限购政策

2025年上海购房政策_2025购房贷款新政策_上海最新限购政策

2025年上海购房政策_上海最新限购政策_2025购房贷款新政策

06.上海新房摇号积分制常见问题:

上海最新限购政策_2025年上海购房政策_2025购房贷款新政策

2025年上海购房政策_2025购房贷款新政策_上海最新限购政策

2025年上海购房政策_2025购房贷款新政策_上海最新限购政策

上海最新限购政策_2025年上海购房政策_2025购房贷款新政策

上海最新限购政策_2025购房贷款新政策_2025年上海购房政策

上海最新限购政策_2025年上海购房政策_2025购房贷款新政策

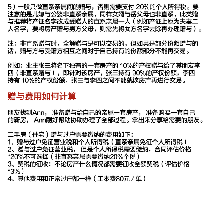
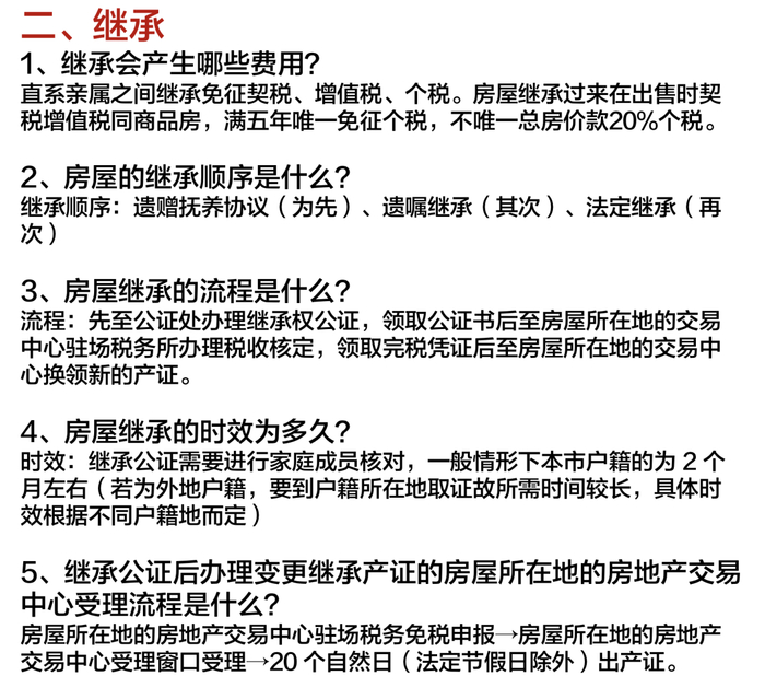
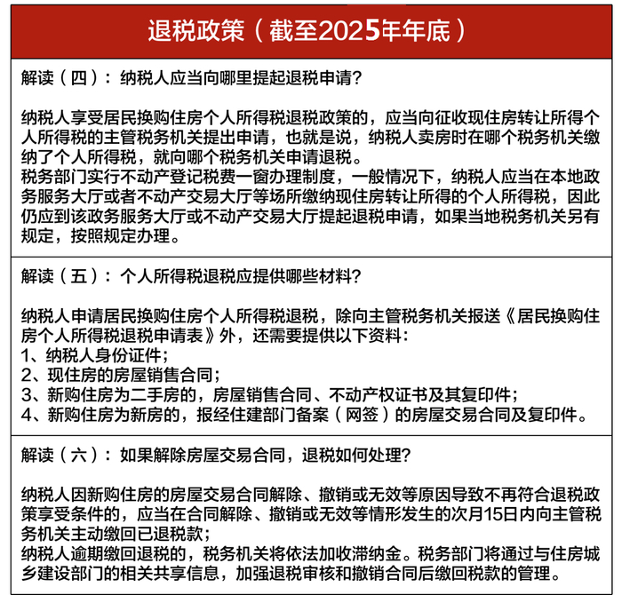
07.上海直系更名/赠予/继承政策:

2024.5.27起:调整住房赠与规定,已赠与住房不再计入赠与人拥有住房套数。

2025购房贷款新政策_2025年上海购房政策_上海最新限购政策

2025年上海购房政策_上海最新限购政策_2025购房贷款新政策

上海最新限购政策_2025购房贷款新政策_2025年上海购房政策

上海最新限购政策_2025年上海购房政策_2025购房贷款新政策

上海最新限购政策_2025年上海购房政策_2025购房贷款新政策

08.公司名义购房相关政策及交易税费:

2025购房贷款新政策_上海最新限购政策_2025年上海购房政策

除上述情况外公司购房政策不变:

上海最新限购政策_2025年上海购房政策_2025购房贷款新政策

上海最新限购政策_2025购房贷款新政策_2025年上海购房政策

2025年上海购房政策_上海最新限购政策_2025购房贷款新政策

行情指数
  • 上证走势
  • 深证走势
  • 创业走势

上证指数

3350.13

1.69(0.05%)

深证成指

10513.12

9.46(0.09%)

创业板指

2104.63

2.75(0.13%)

浏览器扫码访问